欢迎访问 中国智慧物流网
  • 主管单位:住建部中国城市科学研究会
  • 组长单位:中物协(北京)物流工程设计院
智慧技术 Products
相关推荐 RECOMMENDATION
发布时间: 2019 - 07 - 26
我国AGV机器人发展现状与行业面临问题AGV是一种由手动或自动将货物或工件装载在车上,自动行走到指定地点,再将货物或工件卸下来的移动运输工具,可以应用在许多固定的或不固定的运输场合。 世界上第一台AGV是1953年诞生的由一辆牵引式拖拉机改造而成的。从第一台AGV诞生至今已经有60余年了,目前在世界上,AGV搬运机器人已经得到长足的发展,主要的变化表现为AGV的引导方式和AGV的使用数量以及AGV的生产厂家数量。 当前,物流行业规模正在以每年40%的速度快速增长,却依然是典型的劳动密集型行业。随着机器人技术迅速崛起,各行业掀起一股“机器换人”的热潮,而涉足物流领域的企业也纷纷投入先进机器人技术的研究。 传统的物流行业严重依赖于人力,但近些年随着电商企业迅速崛起,一些电商开始投入巨资自建高科技物流系统。例如全球最大的网络零售商亚马逊,其在亚利桑那州的凤凰城建立的物流中心足足有28个足球场那么大。整个仓储系统里应用了各种酷炫的高科技产品,例如物流机器人、送货无人机、大数据驱动的智能分拣技术等等。 尽管电商对AGV的发展产生了巨大的推动作用,但目前AGV的主要应用领域依然是制造业。再牛的智能工厂都离不开AGV机器人,大型无人工厂、熄灯工厂必定都有AGV的身影,小型、零散而分散的小制造车间也可以看到AGV的用武之地,因此,什么样的制造和生产环境,只要有搬运的地方,都离不开AGV机器人。 目前,AGV机器人已经成熟渗透到电商快递仓储分拣、汽车、烟草、医药、食品、化工、印刷、3C电子、邮局、图书馆、港口码头和机场、危险场所、特种行业以及各类型的制造业当中。 以汽车行业为例,AGV在汽车行业的广泛应用,带动了国内汽车生产模式的的全新变革。随着工业信息化的发展,汽车行业对制造设备的智能化需求不断上升,AGV机器人能很好的适应现代汽车制造技术柔性化、灵捷化、智能化、信息化的发展趋势趋势,使汽...
发布时间: 2019 - 05 - 28
据路透援引知情人士报道称,亚马逊近年来在开始在少数几个仓库中增加打包机器人,能浏览从传送带上下来的商品,并在随后几秒的时间里将其打包装入定制的盒子中,其每小时可打包600-700个包裹,是人类打包速度的 4 至 5 倍。亚马逊目前还只是在少部分仓库采用了这一技术,但消息人士还告知外媒,亚马逊正考虑将这一技术应用到另外十多个仓库中,这些打包的机器可以替代每个仓库中至少24名相关的员工,目前亚马逊每个仓库的员工超过了2000名。这意味着亚马逊在美国的55个物流中心将削减1300多个岗位,预计将在两年内收回成本。作为一家电子商务的巨头,亚马逊的物流中心是该公司最重要的运作引擎,在这些巨大的仓库中,工人们在把每一份订单送到买家的手中之前,都会对其进行追踪、打包、分类和检验。这种新机器叫做CartonWrap,由意大利CMC Srl公司提供。据该公司官网介绍,CMC CartonWrap是一个自动纸箱包装系统,可以满足电商和其他使用大量不同大小盒子的公司的打包需求。亚马逊并不是唯一家测试CMC包装技术的公司。据一位知情人士透露,京东和ShutterFly以及沃尔玛也使用了这些机器人。沃尔玛于3年前开始在美国的几个地点部署这些机器人。近年来,越来越多的报道显示出亚马逊对提高生产效率的迫切需求。2018年2月,亚马逊正在研发的一款智能快递机器人被曝光。该机器人支持自动驾驶功能,能够从某个地方触发,带着要运送的包裹,然后将它自动送到正确的地方。2019年1月,亚马逊与法国仓库机器人公司Balyo日前达成投资协议,亚马逊在未来七年内可以持有后者近三分之一的股份。该协议旨在促进这家法国公司无人驾驶叉车技术的出售。2019年4月11日消息,据TechCrunch报道,亚马逊宣布收购了机器人初创企业Canvas Technology。Canvas Technology是一家仓库机器人公司,主要研发...
发布时间: 2019 - 05 - 15
全世界每年有成百上千人因在危险复杂的环境中作业而失去生命。瑞士一家公司研发的一款无人机不但可以进入各种狭窄隐蔽的、人类难以进入的危险区域进行工业监测作业,还解决了影响无人机行业快速发展的两大问题 : 如何处理障碍物,如何解决无人机的安全隐患。得益于世界一流的科研水平和灵活的无人机监管机制,瑞士在无人机技术上世界领先,甚至拥有一个包括多家新兴企业的「无人机谷」。瑞士的无人机谷与80年代的硅谷类似,在短短的几年内造就了近百家新兴创业公司,Flyability就是一个典型的成功案例,这家瑞士高科技初创企业致力于研发适用于多种场景的安全无人机。先来看看他家的无人机飞入壮观而美丽的瑞士冰川深处,为科学研究采集数据图夜晚丛林中,两架无人机相遇,上演华丽而魔幻的“双人舞”电厂锅炉、压力容器、货舱液罐、工业炉、核电站等一些密闭、危险、复杂,甚至完全黑暗的区域的检测任务,无人机都能顺利完成。自带球型保护罩,全方位防护不炸机!Elios是Flyability公司生产的防撞型无人机,也被称作是全球首款用于检测行业的工业级无人机。据说,它最大的特点就是不怕撞!自带保护罩的它,三百六十度全方位防护不炸机……我们知道,无人机的身体很是脆弱,一旦发生碰撞,不仅交给它的工作完成不了,连机体本身都得灰飞烟灭。而Elios刷新了无人机和人们的互动性,它解决了无人机领域里的两大挑战: 如何处理障碍物及其碰撞;如何提高安全性,增强与人的互动。据了解,最新款的ELIOS2专为室内检测而设计,具有全新的防碰撞设计,在黑暗和混乱的气流中可以稳定飞行,配备1200万像素摄像头以及强大、智能的照明系统。Elios 的设计灵感源于对自然界昆虫飞行的研究,它拥有碳纤维保护笼和飞行控制算法,直径仅40cm,可以在危险和复杂的环境中自由飞行。(Elios2无人机)除了工业用途之外,ELIOS也受到过警察和消防部门的关注,比如专门缉...
发布时间: 2018 - 12 - 07
11月29日消息,亿航智能近日与法国里昂大都市区政府签订了合作备忘录,确认集团未来将在里昂设立第一个欧洲智能研发中心,主要开展载人、物流等用途无人机的研发、试飞及商业运营等业务。  追溯亿航无人机的物流发展史可知,在2016年的时候,亿航智能就正式启动建立智能飞行器物流板块业务。今年5月份,该集团则获得了智能飞行器物流配送常态化运行飞行航线,也是国内第一批正式获批的企业之一。  紧接着6月8日,其又与永辉云创科技有限公司达成战略合作,实现了国内首批无人机物流配送常态化飞行航线的落地。双方以云创旗下超级物种广州漫广场店为试点,使用无人机向超级物种周边小区沿固定航线进行外卖配送,用无人机助力空中物流。目前,亿航智能与超级物种的试点已经覆盖范围内的4家广州社区。  据了解,亿航已经明显的开始把自身的重点押注在了物流无人机上面。亿航创始人兼董事长胡华智就曾透露,亿航在做一整套物流ecosystem,这套完整的生态系统里面包括飞机、机场和飞行逻辑等等。并表示,这是一个大方向,无人机物流未来是无人机一个刚性终极应用,早晚政策会越来越宽松,低空会越来越对无人机开放。为此,亿航也正在紧锣密鼓的筹备当中。  实际上,在多方的推动下,我国的无人机物流如今已经有了一个不错的开端。顺丰、京东和苏宁等物流电商企业也已经认可了行业的发展并开始投入人力和财力。今年10月,顺丰飞鸿-98大型物流无人机就正式进行了试飞。本月中旬,其无人机快递接驳柜又在赣州南康正式落地应用。  与此同时,京东则在本月获得了中国民用航空西北地区管理局颁发的,全球首个省域范围从事末端物流无人机物流配送经营许可证。日前,其还在广西举行了智能物流“无人机”首飞仪式,京东无人机快递配送业务在广西正式开通,智能物流体系实现了华南全面覆盖。苏宁方面,其末端小型无人机也基本可以常态化运营,支线和干线无人机则正在研发测试。  而与上述物流企业...
发布时间: 2018 - 12 - 06
传送带可以编程控制,传送路线可以私人订制,精确传导,还可以模块化拼接!今天,我们就以德国FESTO公司的一款产品为例,给大家介绍一下——FESTO 2D MOVEFESTO是世界气动行业第一家通过ISO 9001认证的企业。是一家在自动化技术和仿生技术上造诣很高的德国企业!我们今天介绍的的主角,万向传送带FESTO 2D MOVE,效果如下——货物在这看似平整的面板上随意移动,像手指一样灵活。掀起面板看个清楚再取出其中一个小单元具体结构是这样的——由垂直的两个直齿轮组成,两个直齿轮分别由蜗轮蜗杆驱动,两个蜗杆分别有两个电机单独驱动,可以无极调节各蜗杆的转速。当我需要水平移动时,只需要开启水平蜗杆电机,驱动水平侧的直齿轮!同理,竖直移动举一反三,斜向移动时,同时控制好直齿轮转速,即可实现将这些小单元重组,变成一整块传送平板最近就实现了这种万向传递的效果,设计师大智慧啊!每一个小单元都可以自由组合,通过编程同时控制多个单元,即可实现货物 “风骚的走位”。大家
发布时间: 2018 - 11 - 16
近日Dezeen发布了一部18分钟的纪录片,其中描述了无人机对人们生活产生的影响。那么,我们一起来看看无人机改变世界的10种创新形式。无人机购物助手 来源:沃尔玛超市巨头沃尔玛的顾客很快就能够通过电子设备来寻求无人机的帮助。无人机能够帮助顾客定位商场中的具体商品位置,并且通过商场中央数据库的交叉信息为商品提供参考价格。蜻蜓舰队 来源:PriestmanGoode PriestmanGoode的城市无人机组名为“蜻蜓舰队”,这只特殊的队伍在Dezeen的纪录片中露过脸。“蜻蜓舰队”与自动驳船共同合作,驳船作为无人机的充电站和调度中心,无人机则用于包裹的运输,它们一般将包裹放在建筑的屋顶或旁侧地面上。Vahana 来源:AirbusAirbus出品的电动的士Vahana在2018年2月成功地进行了首飞测试,飞行高度为5米,时间约53秒。其飞行速度比汽车快两至四倍,机身的高度为2.8米,长度为5.7米,宽度为6.2米,飞行距离约50英里(约80.5公里)。机器小蜜蜂 来源:沃尔玛商业巨头沃尔玛甚至希望通过机器小蜜蜂来促进农业的发展。这种飞行机器通过至少2片的旋转叶片进行飞机,“小蜜蜂”可以通过照相机和传感器来定位需要进行花粉传播的植物的具体位置。Little Ripper 来源:Westpac数据显示,一位救生员解救一名落水者需要大概6分钟的时间,而Little Ripper只需要70秒,在某次救援行动中,Little Ripper通过充气式救生舱救助了2名年轻的落水者。这次救援行动发生澳大利亚新南威尔士,是Little Ripper的首次亮相。无人机涂鸦 来源:Carlo Ratti意大利建筑师Carlo Ratti运用无人机进行传统的绘画创作。Carlo Ratti说:“你可以想象一下,通过无人机,人们可以安全便捷地在公路上、铁路旁、高架桥中进行各式各样的绘画创作,这该是一种...
发布时间: 2018 - 10 - 18
机场黑科技又来了!来源/智能制造IM物流指闻整理发布飞机在机场内出于各种因素的调度是飞机延误的一大重要因素。如何实现高效调度,为飞机起飞尽早做好准备工作,也是各大航空公司一致诉求突破的难题。英国航空公司(下文简称“英航”)成为全球首家采用高科技远程遥控设备完成飞机牵引作业的航空公司。英航正为其短途航班部署这一全新技术,并借此打造更现代化的运作流程,从而进一步提高航班准点率。就是这台酷似工厂AGV小车的装备,有着不俗的实力。它的名字叫Mototok,是由德国一家公司研发制造。Mototok电动遥控牵引装置,是全世界最安全、最经济的电动无杆牵引设备。如今,这一设备已取代传统的柴油拖车,用于牵引英航短途航班上的空客飞机。只需配备一位停机坪上的地勤人员,便能轻松远程操控,将飞机从闸口自动推离至指定位置。英航首席运营官Klaus Goersch表示:“英航在伦敦是最准时、最重要的短途航空公司。Mototok牵引设备的推出与应用,将助力我们始终引领行业前沿,并确保我们的航班可以准时起飞。推行这一举措是英航运营现代化的重要一步,开创了业界先河;同时,这也是我们为提升旅客服务体验而进行的新技术投资计划的一部分。”这设备到底有多好使,大家看视频一睹为快:来源/智能制造IM物流指闻整理发布
发布时间: 2018 - 09 - 30
普通的摄像头加载算法后,能感知会思考,成了重要的IoT设备。近日,菜鸟宣布与快递合作伙伴一起,正式上线视频云监控系统。全国各类物流场站内的百万摄像头,将从简单的监控回溯设施,升级为智能感知设备,开启“物流天眼”,实现对场站的智能管理。「物流天眼」显神威,物联网是背后功臣(1)6大快递公司接入『物流天眼』,物联网IoT成行业共识德邦、中通、圆通、申通、百世、韵达等6家快递公司与菜鸟签约,正式接入基于物流IoT的智能系统,共同加入「物流天眼」计划,用视频云监控系统提升全国快递中转和网点配送效率。这是快递行业就物流IoT战略达成的又一共识。“物流业即将进入万物互联的新阶段。谁抓住了IoT 物联网、人工智能和大数据,谁就能在这场关乎生死存亡的新技术浪潮中不被淘汰。”菜鸟仓运配技术负责人李强说。他认为,IoT 物联网不亚于是一次从煤到电的能源革命,值得所有人关注。特别是物流全行业、仓储设施业主、技术研发机构都应该投身其中,开放共享,才能最终让物流要素连接成网。(2)效率提高15%,一年节省千万元菜鸟的物流“天眼”视频云监控系统将全国超过1000个分拨中心、18万个网点的100多万个摄像头全部智能化,通过智能算法分析采集感知到的视频数据,实时分析车、货、人的动态,并为管理者做决策辅助。传统摄像头的问题是,绝大部分功能都是出于安全需求,只做场地内异常问题回溯,如果想实现联网,因为设备型号复杂、数量庞大、对带宽要求极大,联网成本巨大。菜鸟视频云监控系统的解决方案是无需快递合作伙伴更换设备和增加带宽,只需安装边缘计算设备,就可以将视频流变成视频切片;此外,面对数以万计的计算量,菜鸟采用了计算资源弹性伸缩技术并使用机器学习,保证算法准确率的基础上,还可以自主学习识别业务异常场景,不断进化。德邦快递营运研发中心高级总监丁俊哲也表示:“作为行业一员,德邦已经感受到了IoT的技术浪潮将带来行业新变化...
发布时间: 2018 - 09 - 18
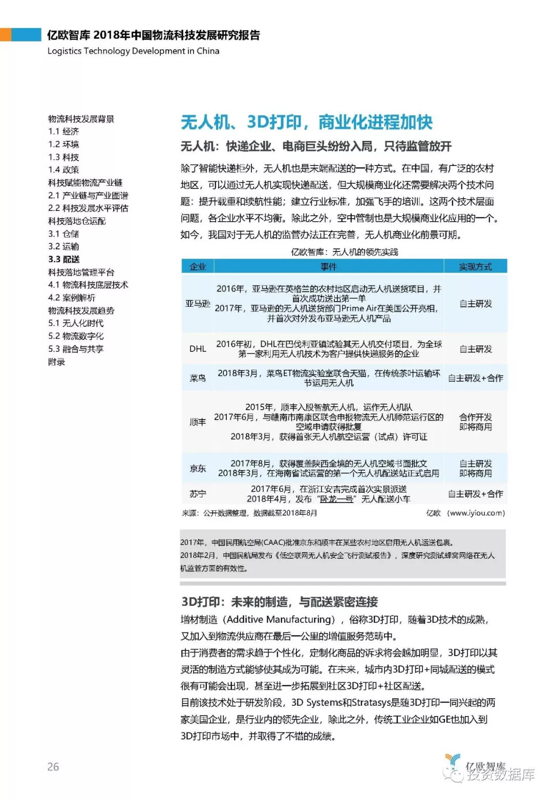
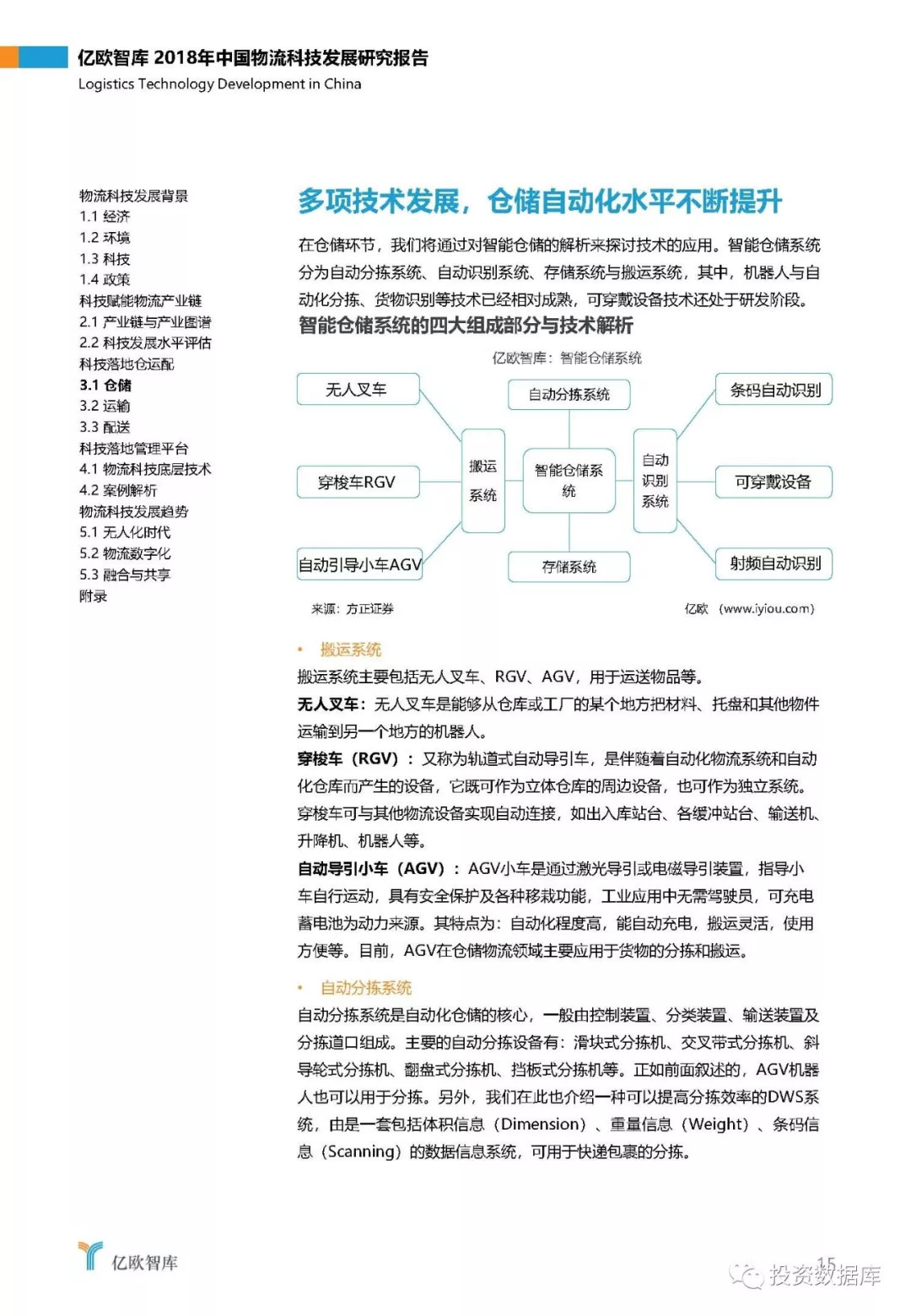
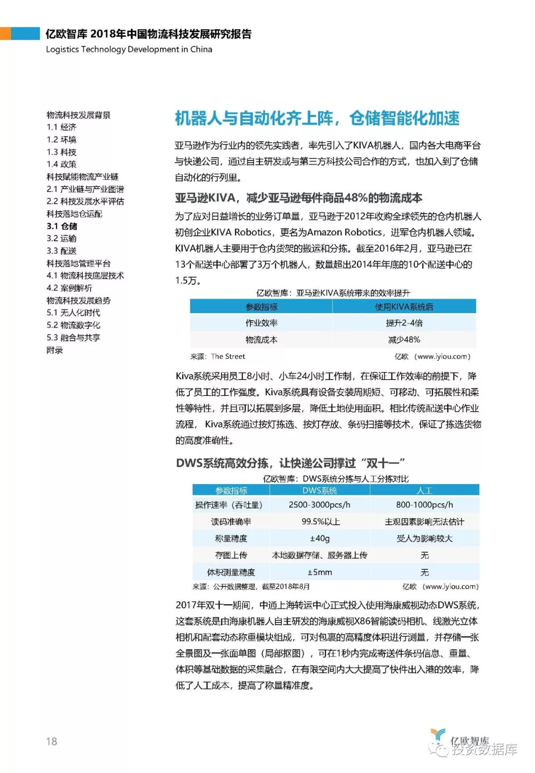
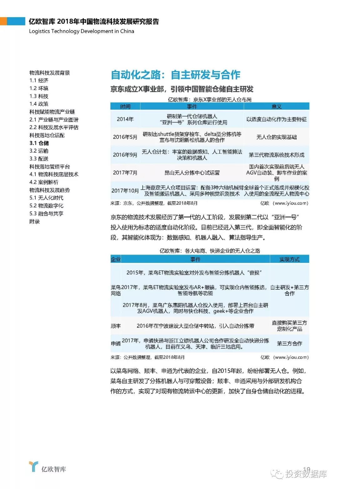
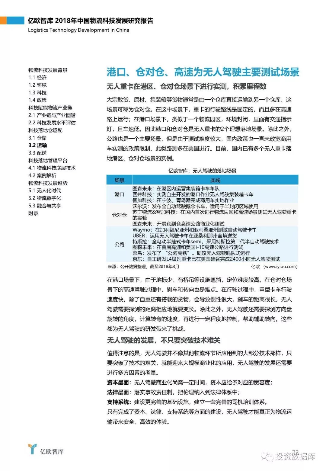
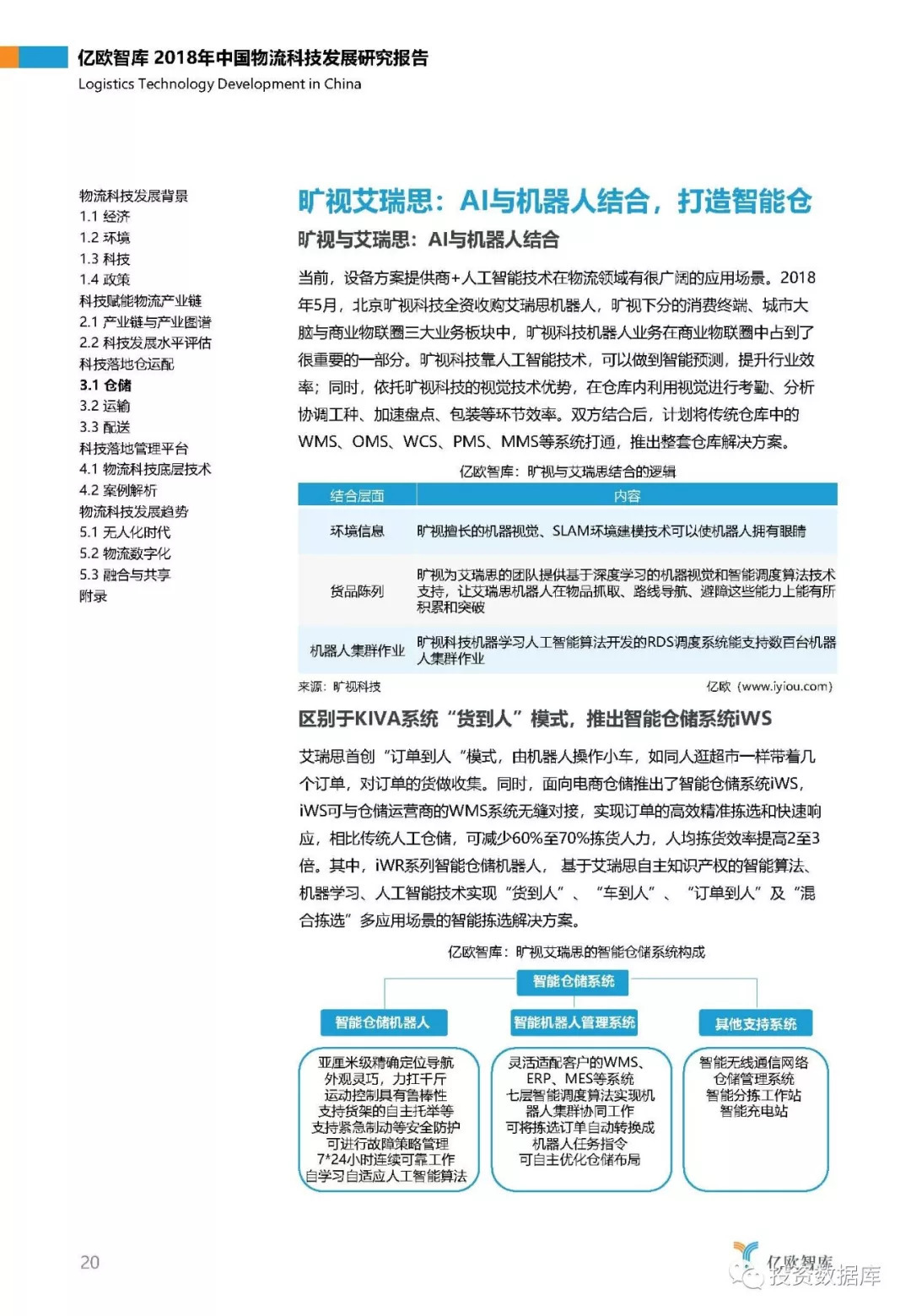
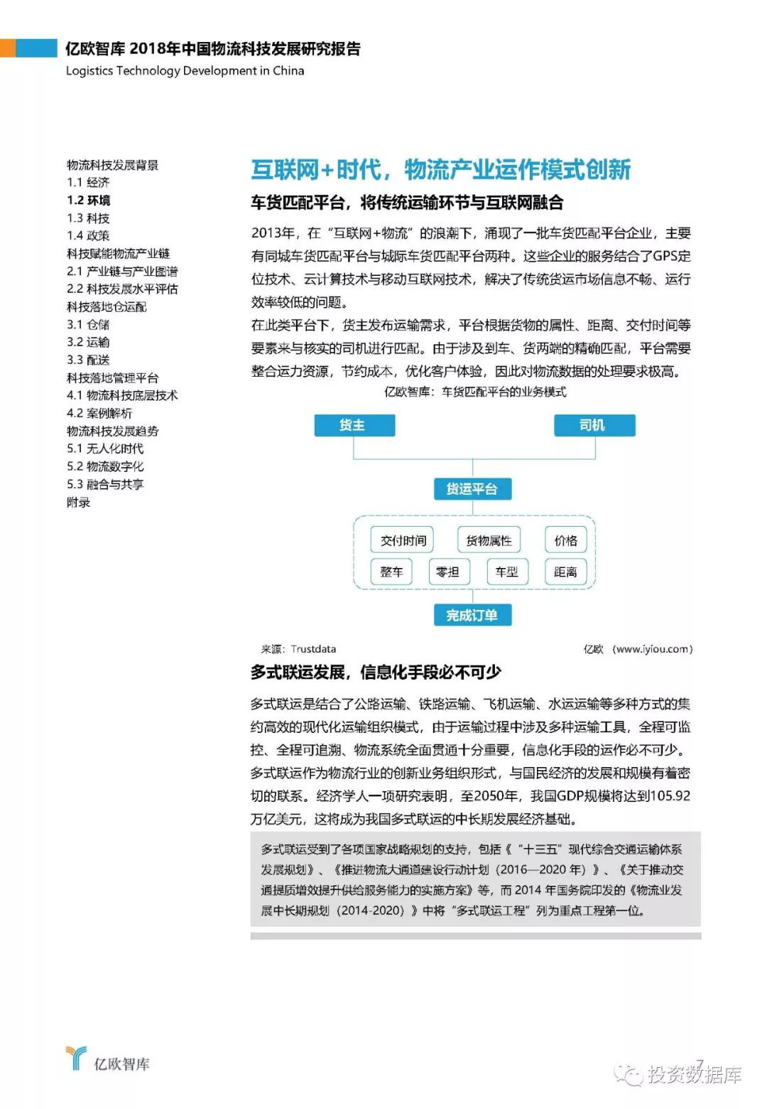
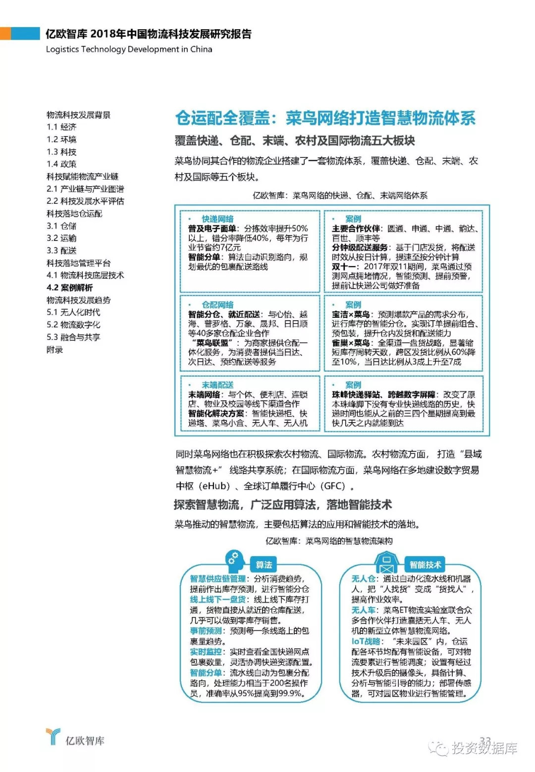
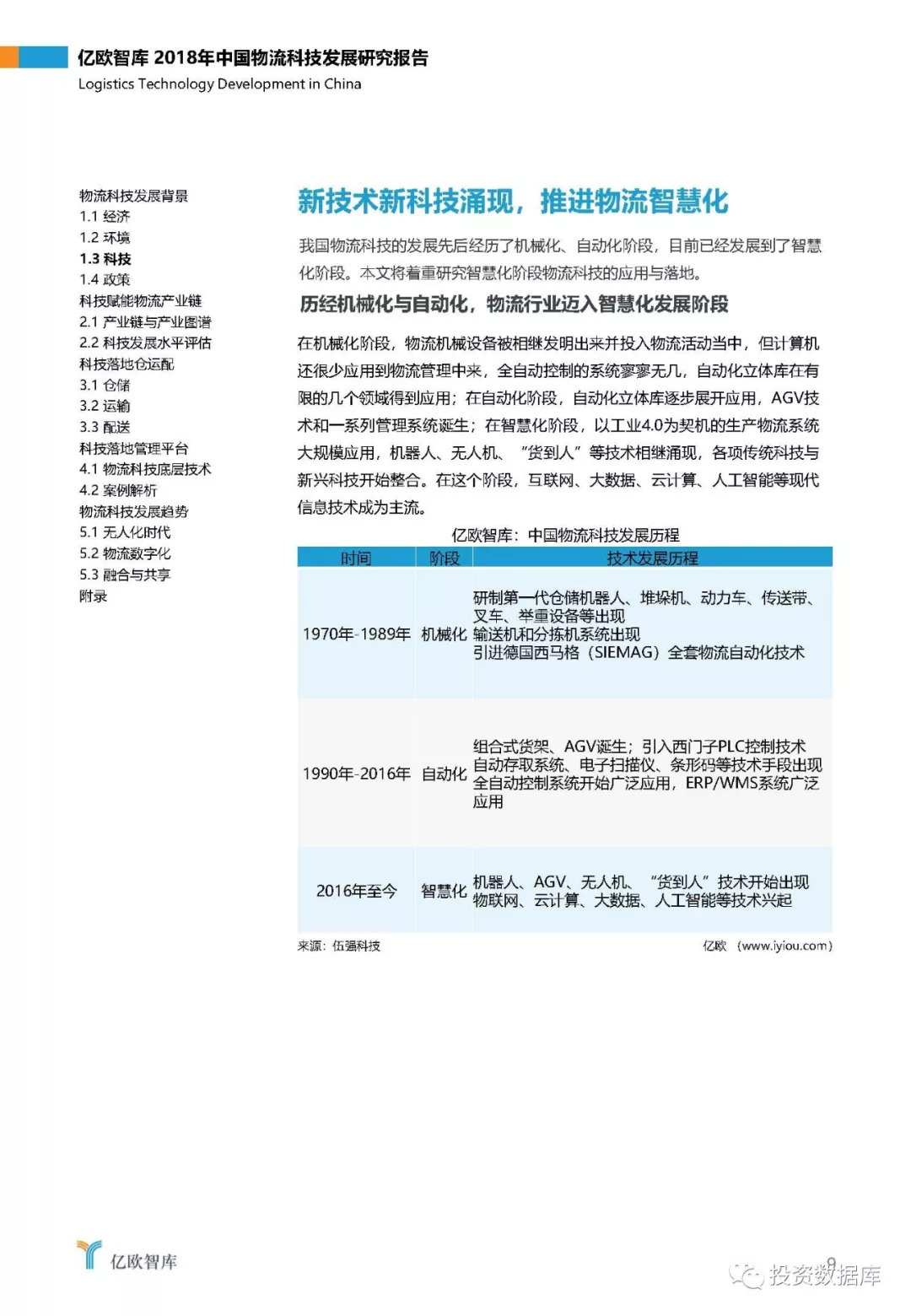
(来源:亿欧智库)
发布时间: 2018 - 07 - 25
在物联网、大数据、云计算、区块链等科技的变革下,传统物流供应链面临多项挑战,国家十九大报告中就指出,发展现代供应链才能适合当下的互联网大环境。驼先生国际物流平台将打造符合现代发展的物流供应链体系,区别于传统货代,驼先生追求扁平化操作,即去中心化,以及致力于打造共融共生的企业协同新生态模式,我们旨在突破传统货贷行业的瓶颈,整合线下供应需求。供应链如同车辆的链条,是每一个细小的环节共同运转推进的,驼先生提出,未来的供应链必然是“科技化+企业协同”相结合的,科技化包括依靠大数据对于客户的需求分析,平台对于信息捕捉的时效性、精准度以及平台系统自身的不断优化,更重要的是,未来的贸易是以“口碑+信用”为支撑,驼先生物流供应链的每份信息以“去中心化”的原则展示给用户,透明、高效、准确、可追溯是我们科技供应链上所要提供的。在上月的驼先生国际物流发布会上,驼先生创始人丁丰先生反复强调了企业协同合作的重要性,这是基于十多年来传统物流货贷行业的发展模式所提出的。目前的线下物流还是依靠较为原始的贸易往来方式,无数的小型企业在夹缝中生存,缺乏竞争性。所以,整合发展的可持续发展性不言而喻,小型货贷企业可以依托驼先生平台优势,嵌入到行业的供应链中,与现代化科技深度结合,纵深向发展,成为行业供应链中的有机组成部分,这样才能发挥货贷运能的最大价值!驼先生物流供应链的基本架设从信息资源,物流优化,资金流周转出发。1.信息资源:科技化+数据化+线上线下服务是供应链信息流的支柱,科技驱动信息时效,让用户及时获取货物流向及分布信息、及时获取进出口企业及跨境电商的信息、及时获取进出口货物的信息、及时获取国际物流运力信息、及时获取市场价格的动态信息,最终为用户提供最佳物流运输方案。同时,高品质的服务为驼先生供应链后端中保驾护航,人工服务和智能系统的投入,是解决贸易信任的重要环节,驼先生为客户提供便捷的问询渠道、专业的问...
热点新闻 HOT NEWS
产品名称

2018年中国物流科技发展研究报告

发布时间: 2018-09-18
来源:
作者:
点击次数: 3192
分享到:

2018年中国物流科技发展研究报告

2018年中国物流科技发展研究报告

2018年中国物流科技发展研究报告

2018年中国物流科技发展研究报告

2018年中国物流科技发展研究报告

2018年中国物流科技发展研究报告

2018年中国物流科技发展研究报告

2018年中国物流科技发展研究报告

2018年中国物流科技发展研究报告

2018年中国物流科技发展研究报告

2018年中国物流科技发展研究报告

2018年中国物流科技发展研究报告

2018年中国物流科技发展研究报告

2018年中国物流科技发展研究报告

2018年中国物流科技发展研究报告

2018年中国物流科技发展研究报告

2018年中国物流科技发展研究报告

2018年中国物流科技发展研究报告

2018年中国物流科技发展研究报告

2018年中国物流科技发展研究报告

2018年中国物流科技发展研究报告

2018年中国物流科技发展研究报告

2018年中国物流科技发展研究报告

2018年中国物流科技发展研究报告

2018年中国物流科技发展研究报告

2018年中国物流科技发展研究报告

2018年中国物流科技发展研究报告

2018年中国物流科技发展研究报告

2018年中国物流科技发展研究报告

2018年中国物流科技发展研究报告

2018年中国物流科技发展研究报告

2018年中国物流科技发展研究报告

2018年中国物流科技发展研究报告

2018年中国物流科技发展研究报告

2018年中国物流科技发展研究报告

2018年中国物流科技发展研究报告

2018年中国物流科技发展研究报告

2018年中国物流科技发展研究报告

2018年中国物流科技发展研究报告

2018年中国物流科技发展研究报告

(来源:亿欧智库)


地址:北京市东城区东长安街6号
电话:010-68519188  010-68519187 
传真:+86 0755-2788 8009
邮编:100834 
Copyright ©2005 - 2013 中国智慧物流网
犀牛云提供企业云服务
X
3

SKYPE 设置

4

阿里旺旺设置

等待加载动态数据...

等待加载动态数据...

5

电话号码管理

6

二维码管理

等待加载动态数据...

等待加载动态数据...

展开