又是一年双十一落下帷幕,阿里系平台线上1682亿的销售额,同比增长39.4%,略超先前市场预期,全网实现销售额2540亿元,同比增长43.5%。包裹方面,阿里系包裹订单8.12亿件,同比增长23.6%,全网包裹订单13.8亿件,同比增长29.0%。
消费升级+虚拟商品,增速恢复的主要原因
今年双十一最大的亮点来自于销售额增速的回升,淘系增速由去年的32.3%恢复到39.4%,远高于包裹增速的23.6%。究其原因,淘系平台单位包裹对应的消费金额大幅回升至207.1元/件,背后的变迁可能存在两类原因:
1)商品品类,大家电、3C、母婴等越来越成为主力产品;
2)虚拟商品的逐渐普及,以飞猪(阿里旅行)、芒果TV会员等虚拟商品为代表,该类型商品拉动了销售额增长,间接导致销售额与包裹增速的背离。
预售带来的销售额膨胀与物流平滑
尽管采用预售手段进行促销的SKU比例不高,2016全网只有3%,但由于预售商品多为“大件”,预售商品销售额占全网的比重达到了18%。预售对物流的作用是,商家提前预知流向,使得距离消费者更近的前置仓更能发挥效应,因此从2016年可以看到9-12月快递行业月度数据上较往年出现平滑。
双十一对行业的启示:增速
增速:我们对比了①双十一当天交易额、②双十一当天包裹数量、③十一月快递业务量以及④次年快递业务量这四个指标。
1)淘系交易额VS淘系包裹数量:从今年来看,销售额增速高于包裹;
2)淘系平台包裹数量VS当年11月全行业快递量:随着淘系包裹量占比的降低,16年全行业月度增速反超,预计11月增速预计仍然在30%上下浮动;
3)首年11月增速与次年全年业务量增速,基本上次年的增速都会弱于上年十一月的数字。
自动代替人工的前夕,双十一格局更具指导意义
双十一考验的是各家快递企业在服务和产能上的极限,这样的指导作用在自动代替人工前夕的今日显得更为突出。今年中通、圆通先后公布自身订单量超过1亿,我们判断几家大型通达系企业业务量超1亿的可能性极大。
旺季来临,分拣中心的自动化投用加速
随着自动化设备国产化、量产后设备成本降低、叠加人工成本的上涨,快递公司转运分拣中心的自动化代替人工,正处于普及化的前期,已有上市公司数据可以证明。双十一代表的旺季时节正是自动设备投用的最好时机,因为旺季过后,随着行业本身业务量的自然增长,新的产能将会被很快填满。
投资建议
双十一作为每一年电商消费和物流服务的峰值节日,在经历了十余年野蛮生长之后,每一年出现的新数据、新玩法、新模式和新技术都为行业未来的发展提供了前瞻指导。今年来看,行业呈现出:1)销售额增速修复,且从增速上看,销售额>物流包裹数量,背后暗含了消费升级带来的品类变化,以及大众对于虚拟商品(如旅行、版权)消费的升温;2)预售膨胀,物流获得平滑,双十一购买的商品将更快到货;3)双十一期间的快递行业格局能够为来年提供强有力的指导,因为这一天考验的是各家快递企业在服务和产能上的极限。具体落到投资,双十一结束后建议持续关注快递版块,长期则应当关注在成本、布局和增速上能够持续领先的标的,建议关注顺丰控股、韵达股份、圆通速递和申通快递。
从双11角度看,快递智能化设备爆发的元年可能就在18年,我们团队将在近期推出设备类报告,从整个物流产业链维度,剖析物流自动化、智能化的演进方向!
风险提示:行业增速超预期下滑

正 文
12017双十一落下帷幕
又是一年双十一落下帷幕,阿里系平台线上1682亿的销售额,同比增长39.4%,略超先前市场预期,全网实现销售额2540亿元,同比增长43.5%。包裹方面,阿里系包裹订单8.12亿件,同比增长23.6%,全网包裹订单13.8亿件,同比增长29.0%。
报完数字,在各种“超预期”的事件背后,总有其必然的规律,本篇报告作为天风交运双十一系列报告的第二篇,我们试图解读2017年双十一背后的故事。
2数字背后
2.1.增速:同比数字大幅恢复,销售额增速>物流增速
今年双十一,最大的亮点来自于销售额增速的回升,尤其是天猫双十一活动,增速由去年的32.3%恢复到39.4%,大涨7个百分点。但参照包裹数量的增长,淘系平台包裹增长23.6%,全网增长29.0%,均低于销售额增速,这背后的原因究竟为何?我们将在这一部分详细讨论。

注:监测平台包括天猫、京东、苏宁易购、国美在线、1号店、亚马逊
2.1.1. 并不只卖得多,而是卖得贵
我们计算了淘系与非淘系平台上,单个包裹所对应的销售金额。淘系件的该指标在经历了过去3-4年10%的累计下滑之后,在今年获得了强劲的反弹,207.1元/件的平均消费金额,几乎接近了2013年时的水平,同样地,非淘系包裹的单位消费金额也有每件15元左右的反弹。


单个包裹对应消费金额上涨的原因,一方面来自于商品品类的变化:双十一的重点监控品类中,大家电、手机、个人护理这样的高均值消费位居前三;而从3Q2016电商行业渗透率(我们能够拿到的最新数字)来看,化妆品、手机、大家电、母婴甚至奢侈品的渗透率都十分亮眼。


另一个视角,随着双十一促销活动概念的外扩,不需要包裹寄送的虚拟商品销售也在逐步增加,从而进一步推高了单位包裹所对应的消费水平。这当中最典型的代表为旅行产品(代表平台为飞猪,原阿里旅行)、内容商品(版权概念开始深入人心,其中代表是优酷会员、芒果TV会员、虾米音乐会员等)。仅以飞猪为代表,2016年双十一实现销售额21亿,而预计今年对双十一的贡献将会持续加强。

2.1.2. 预售的助推
另一个视角,“双11”真实的交易数据需要做减法。官方交易额并不是当天真实的交易,前面的预售和其他首段也算在其中。从预售来看,需要在前期缴纳一定比例的定金(大致在10%-15%左右),而在11月11日当天凌晨的1点过后,支付尾款完成交易,预售金额将在尾款支付完成之后计入整个销售额中。
因此定金将会对双十一当天的交易额形成一定的膨胀作用,膨胀的比例多少呢?从2016年的结果来看,尽管采用预售手段进行促销的SKU比例不高,全网只有3%,但由于预售商品多为“大件”,比如今年的彩电、彩妆等商品,预售商品销售额占全网的比重达到了18%。


注:监测平台包括天猫、京东、苏宁易购、国美在线、1号店、亚马逊
而预售对于物流行业带来的直观影响:就是在于预购带来的是物流流向的提前预知。商家与平台已经提前得知商品去向,借助近些年在全国各地愈发普及的电商仓库,商品已经在双十一之前提前放置在距离消费者最近的仓库中,从而极大地缩短运输距离,更重要的是缓解分拣压力,因此有大量商品在旺季来临之前就已经提前抵达了前置仓。
因此2016年开始,我们发现9-12月的月度数据开始出现一定程度上的平滑。当年11月/10月的环比增速从15年最高的34%衰减到24%,而10月环比9月则体现了8%的环比增长。

2.1.3. 从销售额到包裹数量,双十一对明年给予什么指导
我们试图通过对比①双十一当天交易额、②双十一当天包裹数量、③十一月快递业务量以及④次年快递业务量这四个指标的增速,来寻找双十一对于数据的前瞻意义。
我们剔除了增速奇高的前几年数据,以2013年为界限,观察这四组数据之间的关系:
1)淘系交易额VS淘系包裹数量:过去几年单位包裹对应的消费金额下滑,包裹数量增速高于交易额增速,从今年来看,二者之间关系逆转,原因我们已经在上文中有所讨论;
2)淘系平台包裹数量VS当年11月全行业快递量:15年之前,11月的月度增速均低于菜鸟所公布的包裹增速,但从2016年开始,随着天猫与淘宝在整个包裹量占比的降低,此消彼长之下,全行业月度数据出现反超,根据今年双十一天猫平台24%的包裹增量、淘系持续下降的包裹占比来判断,11月增速高于24%的可能性极大,预计仍然在30%上下浮动;
3)首年11月增速与次年全年业务量增速,基本上次年的增速都会弱于上年十一月的数字。尤其2013年之后,行业整体增速下滑,叠加11月的电商嘉年华活动开始对前后一段时间的需求进行透支,导致11月的单月增速高于次年全年成为常态。



2.2. 格局:双十一的物流格局,对次年具有强有力的指导意义
2.2.1. 电商格局:淘系与京东双双微跌,苏宁亚马逊占比上升
关于双十一包裹,口径包括了两类:一是最受大众关注的阿里巴巴数据,2013年起,菜鸟开始公布天猫双十一活动当天所产生的物流订单量,以今年为例,这个数字的结果是8.12亿件;二是全网包裹数量,这当中包含了京东、苏宁、唯品会等其他平台上产生的订单,14年起星图数据开始公布,2017年全网的包裹订单量达到13.8亿件。
对比两个口径的数字,增速不同导致了阿里巴巴占据全网包裹比例的变迁:
从2016年起,全网包裹增速就开始高于天猫发出的包裹数量增速(当年全网YoY达到57%,阿里平台为41%),使得2016年从包裹占比角度,阿里巴巴显著下滑了8个百分点至61%;而到了今年,全网增速29%,阿里增速24%,淘系平台的包裹量占比继续下滑至59%,而同样地,双十一当天淘系销售额的占比也在今年下降至66%。


那么,在其他的电商平台中,又是谁夺取了新的份额?我们对比2016年与2017年电商行业的市场份额,发现尽管淘系平台的占比略有走低,但今年,同样地京东份额也下降了1.3%个百分点,苏宁受益于天猫首页的强势导流,成为市场份额上升最多的平台(+2.1%),而同期的唯品会、亚马逊均表现出色。结合我们在上文中提到的家电、3C等产品渗透率加强,阿里巴巴布局苏宁对抗京东的战略成果开始逐步显现。

2.3. 双十一:对次年快递格局的指导意义
但是就整个行业格局而言,双十一各家快递公司的发货量将能为全年提供强有力的指导。从2014和2015年的经验来看,双十一发货量的1、2名基本代表了全年的行业排名,同事,同时也为次年格局提供了指导。同样在2016年,行业前两名分别为中通与圆通(1、2名难分)。

双十一对格局的指导意义体现在:
1)电商平台上的商家往往只与2-3家快递公司签订物流合作的排他性协议,合作关系稳固,因此双十一发货量在一定程度上可以代表本年年末快递公司与卖家之间的合作关系;
2)快递是高成长行业,双十一作为全年需求巅峰,各家发货量实际上能够侧面反映各家快递企业的产能极限,代表了公司本年度在运力、产能和网络能力上的增加,同时为次年的竞争格局提供先行指标。
2017年双十一,快递包裹揽收量的完整排名未出。从目前情况,中通快递宣布,截至11月11日的19:50,全网快递订单量突破1个亿;圆通随即也表示双十一当日的订单数额破亿。我们认为,从今年整个淘系平台8.12亿、全网13.8亿件这样的数字推算,通达系快递均的当天订单量大概率均破亿。

2.4. 旺季前后的新型产能扩张:如何间接影响来年的行业格局
在整个快递行业以自动化代替人工的趋势之下,双十一前后产能扩张的意义将会比以往更加重要。
当我们以快递分拣为关键词搜索网页,2013年的历史页面显示的大多是半自动的分拣操作:履带仅承担运转作用,一条履带周边分置几十甚至一百以上员工,凭借人力分拣。这样的设备模式作为主流,持续到2015-2016年。
但2016、2017则是自动化分拣设备、机器人分拣快速崛起的两年——起码在新闻上是如此,以自动履带和搬运机器人为代表的两条主要技术路径似乎越来越多见。其中自动分拣履带的使用范围较机器人更广。

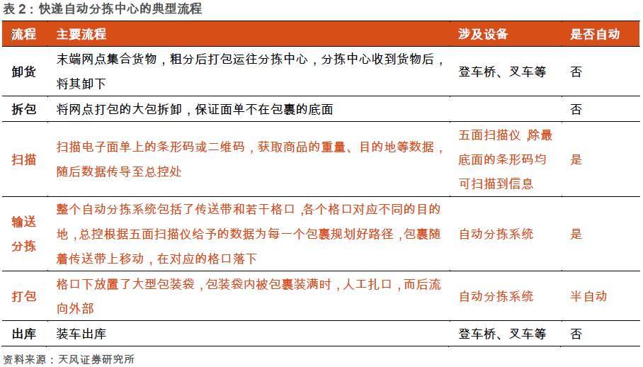
站在快递分拣中心视角,尽管从商品的尺寸、体积等来看远比其他的场景复杂,但快进快出的特点决定了分拣中心不存在上架、存储、下架等流程,加上绝大部分都是数公斤以下的轻小件,快递对货架、穿梭车、高空作业平台、叉车等设备的需求几乎没有。在一个典型的快递自动分拣场景中,主要流程和所用到的设备下表中总结的,而其中的核心环节在于我们高亮出的扫描、输送分拣以及打包。

2.4.1. 设备投入:集中于下半年,为旺季进行筹备
而在上市公司层面,2016年后在资本加持下,快递公司也开始迅速上马自动化分拣设备,根据中通16年财报,10个分拣中心配备12套自动化分拣设备,其中四季度旺季安装7套,这符合快递行业“旺季扩张、来年消化”的成长特征。同理,我们参考近几年增速较快的韵达,资产负债表内机器设备的账面价值也是在上市当年(16年)开始升高(韵达的募投定增发行与2017年,可能存在提前自行投入的现象),而主要交付集中在16的下半年,体现出明显的“为旺季预备”特征。

2.4.2. 自动化设备投入:成本?效率?
一套自动化设备所需要投入的成本是多少?我们曾经咨询过厂家与快递公司,得到的答案大多是“定制方案,有贵也有便宜的”,实际求证下来,不同片区、不同级别分拣中心、设备不同完善程度,都导致了一套自动化设备价格的大相径庭,这甚至是七位数到九位数的差距。
于是我们试着从上市公司财务报表中寻找蛛丝马迹。能够给予我们指导的是中通;2016年底,中通的机械设备(Machinery
and
equipment)科目较上年增加了5.2亿人民币,而当年年底公司安装完成、投入使用的自动化分拣线为12条,其中4季度单季就投了7条,以当年投入10条来算,一条全自动分拣线的平均投资在4000-5000万元。
理论上看,按照快递行业设备普遍年折旧率9.5%计算,每条线年折旧在380-475万元,假设人力成本是一年5万,而在效率与产能相当的前提下,只要一条自动化分拣线的单位人工能比半自动的减少75-95人,则一条自动化分拣线的投入就具备经济性。
从实际效果来看,自动化水平较高的中通单票成本为控制能力始终较强,韵达也在1H2017实现了单票成本的大幅降低,从16全年的2.13元/票将至1.51元/票。


单独拆解中通自身纵向的历史数据,我们可以看到:
1)单位成本的变化:中通的主要成本包括了运输、操作、材料和其他共计四项,其中运输和操作为核心,是控制成本最关键的环节。1Q2016年开始,中通的单票操作成本进入了稳步下行通道,投用7条自动分拣线的4Q更是控制得当,这也使得中通成为少数四季度单票毛利不降反升的快递公司;
2)人力成本的变化:我们继续向下拆解分拣中心成本(Sorting hub operating cost),4Q2016开始公司即公布当季的分拣中心成本金额,以及各个子项目的成本增长情况。从去年四季度开始,分拣中心的操作成本就是逐季下降,而公司季报内给出的人力、折旧与租金成本同比增加情况来看,人力的增加正在快速减弱,譬如今年的二季度只比去年同期增加2.27亿美金,而折旧、租金的增加则整体较为平缓。


我们认为,随着自动化设备国产化、量产后设备成本降低、叠加人工成本的上涨,快递公司转运分拣中心的自动化代替人工,正处于普及化的前期。而双十一代表的旺季时节正是自动化设备投用的最好时机,因为旺季过后,随着行业本身业务量的自然增长,新的产能将会被很快填满。
3投资建议与总结
双十一作为每一年电商消费和物流服务的峰值节日,在经历了十余年野蛮生长之后,每一年出现的新数据、新玩法、新模式和新技术都为行业未来的发展提供了前瞻指导。今年来看,行业呈现出:1)销售额增速修复,且从增速上看,销售额>物流包裹数量,背后暗含了消费升级带来的品类变化,以及大众对于虚拟商品(如旅行、版权)消费的升温;2)预售膨胀,物流获得平滑,双十一购买的商品将更快到货;3)双十一期间的快递行业格局能够为来年提供强有力的指导,因为这一天考验的是各家快递企业在服务和产能上的极限。具体落到投资,双十一结束后建议持续关注快递版块,长期则应当关注在成本、布局和增速上能够持续领先的标的,建议关注顺丰控股、韵达股份、圆通速递和申通快递。
从双11角度看,快递智能化设备爆发的元年可能就在18年。