
智能物流是大势所趋。经济新常态和产业升级背景下,智能物流技术与装备的优势逐渐显现。智能物流是工业4.0重要组成部分,随着工业4.0的临近,智能物流已是大势所趋。在经济新常态下,人工、土地、仓储租金成本不断上升,物流业作为“第三利润源”的战略地位凸显,智能物流技术和装备的优势逐渐显现。
智能物流装备与下游行业密切相关,几乎覆盖全部工业制造领域,预计2019年市场规模将破千亿。智能物流装备在几乎所有的工业制造领域均有应用。现阶段智能物流装备在烟草、汽车、工程机械、大型零售领域使用较多。预计未来在冷链、医药、电商、快递、纺织服装、食品饮料等行业会保持较快增长,2019年市场规模将突破千亿,行业战略机遇期还有4~6年,整体增速在20%左右。
国外厂商规模、技术、经验均处于领先,国内厂商通过高性价比和优势服务不断壮大。欧、美、日国际知名企业规模较大,拥有先进的技术、丰富的产品线和多年积累的项目经验,在中国占据了三分之二的市场份额,在高端市场优势尤其明显。我国已具有完整的产业链,尽管在技术、规模、经验等方面存在一定差距,还是发展了一批具有较强研发设计和项目集成能力的企业,通过高性价比的产品和本土化服务与国外厂商竞争。
自动化立体库、输送分拣系统、物流机器人系统、自动识别与感知系统等先进的物流技术与装备将快速成长,成为市场新的推动力。
新三板上的智能物流装备企业规模较小,成长性较好。2015年约三分之一的企业营业收入增速超过100%,约一半企业的归属母公司股东的净利润增速超过100%。
看好物流系统集成商和新型智能物流装备供应商。物流系统集成商研发实力较强、产品附加值较高,对上游具有较强的议价能力,整体设计及系统集成能力是企业竞争力强弱的主要标志,因此看好系统集成商的发展前景。另外,关注代表智能物流发展方向的新型智能物流装备供应商。
1、智能物流是工业4.0重要组成部分
1.1智能物流集成多种先进技术
物流是指为了满足客户的需要,以最低的成本,通过运输、保管、配送等方式,实现原材料、半成品、成品及相关信息由商品的产地到商品的消费地所进行的计划、实施和管理的全过程。
智能物流是指物流过程的智能化,它以信息交互为主线,使用条形码、射频识别、传感器、全球定位系统等先进的物联网技术,集成自动化、信息化、人工智能技术,通过信息集成、物流全过程优化以及资源优化,使物品运输、仓储、配送、包装、装卸等环节自动化运转并实现高效率管理。它能够有效提高企业的市场应变能力和竞争能力,为客户提供快捷、方便、准确的服务,同时降低成本,减少自然资源和社会资源的消耗。
自动化系统通常固化处理信息的程序,按照事先的设定对外部信息进行判断和处理,智能功能有限。智能物流系统使用自动化技术、信息技术、人工智能技术,不但具有自动化系统的功能,还具备对系统程序进行适应性修改的能力,可以在一定程度上实现无需人工干预即可自动达成特定目标。
智能物流是工业4.0的重要组成部分。工业4.0四大主题为智能工厂、智能生产、智能物流、智能服务。智能物流有三个核心要素,分别是:智能单元化物流技术、自动化物流装备以及智能物流信息系统。智能物流的发展目前还处于初期阶段。

智能物流装备是智能物流的基础。智能物流装备的基础是自动化,在此基础上再集成感知传感、信息化、人工智能等技术实现智能化。自动化物流装备包括自动化仓库系统、自动化搬运与输送系统、自动化分拣与拣选系统、自动信息处理与控制系统等。代表性的产品有自动导引车(AGV,Automated
Guided Vehicle)、穿梭车(RGV、Rail Guided Vehicle)、堆垛机、输送机、分拣机等。

1.2工业生产物流系统和商业配送物流系统
根据业务性质可将物流系统分为工业生产物流系统和商业配送物流系统。工业生产物流系统服务于生产,对工厂内部的原材料、半成品、成品及零部件等进行存储和输送,侧重于物流与生产的对接。商业配送物流系统为商品流通提供存储、分拣、配送服务,使商品能够及时到达指定地点,侧重于连接工厂、贸易商、消费者。

1.3智能物流装备产业链
智能物流装备产业链分为上、中、下游三个部分。上游为智能物流装备行业和物流软件行业,分别提供物流硬件装备(输送机、分拣机、AGV、堆垛机、穿梭车、叉车等)和相应的物流信息软件系统(WMS、WCS系统等);中游是智能物流系统集成商,根据行业的应用特点使用多种物流装备和物流软件,设计建造物流系统;下游是应用智能物流系统的各个行业,智能物流系统在烟草、医药、汽车、电商、快递、冷链、工程机械等诸多行业都有应用。

2、智能物流装备兴起是大势所趋
智能物流装备兴起主要有这五个方面的原因:
1、智能物流是工业4.0不可或缺的组成部分,发展智能物流技术与装备必不可少;
2、采用智能物流技术与装备能够大幅提高效率和准确性,是降低物流费用,提升物流效率的有效手段;
3、在经济新常态和产业升级背景下,人工、土地、仓储租金成本不断上涨,智能物流装备成本优势逐渐显现,这促使其加速发展;
4、电子商务和快递物流的迅猛发展是智能物流装备应用的驱动力;
5、国家政策大力支持智能物流装备行业的发展。
2.1 工业4.0需要智能物流技术与装备
《中国制造2025》的实施意味着中国版工业4.0即将来临。工业4.0时代,客户需求高度个性化、碎片化,产品研发和生产周期缩短,这不仅是智能生产需要面对的问题,也对支撑生产的物流体系提出了巨大挑战。智能物流系统在标准化、自动化的基础上,集成传感器、互联网、物联网进行信息化,实现物与物、物与人的互联,利用大数据、云计算、人工智能等技术充分提高物流效率,使供给方及时获取信息、迅速做出反应,需求方快速获得所需产品与服务。智能物流是连接供应、生产和客户的纽带,是工业4.0不可或缺的组成部分,发展智能物流技术与装备必不可少。
2.2 智能物流技术与装备是提升物流效率的有效手段
衡量一个国家物流发展水平通常以物流费用对GDP的比值作为标准,该值越低说明物流水平越高。多年来我国该指标一直为全球最高。2015年我国社会物流总费用对GDP的比值为16%,是美国的两倍左右。在中国物流成本占商品销售金额的比例为20%~40%,而发达国家仅为9.5%~10%。
中国社会物流费用偏高有产业结构、流通管理体制、企业管理模式等多方面的原因。采用先进的物流技术和装备,提升物流系统的自动化、信息化和智能化水平是提高物流效率的重要手段。国外很多企业自动化程度超过90%。我国企业物流自动化普及率低,且行业分化严重,已经实施或者部分实施信息化的物流企业仅占39%,全面信息化的企业仅占10%。采用智能物流系统提升物流效率是大势所趋。


2.3经济新常态和产业升级促进物流技术与装备加速应用
以往我国劳动力成本、土地成本低廉,企业没有采用先进物流装备的动力。随着经济进入新常态,人工、土地、仓储租金成本大幅上升,采用先进的物流技术与装备的成本优势逐渐显现。以自动化立体库为例,以人工成本6.5万元/年、土地成本100万元/亩计,自动化立体库前期投资已经低于传统仓库,单位面积的存储量是传统仓库的5~10倍,占地面积只有40%~70%。存储同样吨位的货物,节约2/3以上的人力,还可以降低劳动强度、提高劳动效率。
国际经验表明,人工成本上升,经济增速放缓,靠降低成本或扩大销售难以获得利润时,物流自动化、智能化降本增效的作用将使物流业作为“第三利润源”战略地位凸显,这将促进先进物流装备市场扩大。
随着国内企业发展壮大,对物资管理水平、物流效率提出了更高要求。在《中国制造2025》全面推进的背景下,产业转型升级同样需要物流自动化、智能化技术的支持。

2.4 快递和电商增长迅猛,助推智能物流技术与装备发展
中国快递业务量从2007年的12亿件迅猛增长至2015年的207亿件,八年时间增长7倍多,年均复合增长率达到42.76%,最高日处理量超过1亿件。2014年超越美国,跃居世界第一位。快递业务收入从2007年的323亿元增至2015年的2769亿元,年均复合增长率30.81%。2016年上半年全国快递业务量132.5亿件,同比增长56.7%,业务收入1714.6亿元,同比增长43.4%。
快递市场发展迅猛对仓储、分拣、配送效率和准确性均提出了更高要求。目前国内快递业人工分拣为主,自动化分拣率低于5%,对自动化输送和分拣设备、自动化立体库需求空间很大。近期快递公司纷纷启动上市和融资计划,顺丰借壳鼎泰新材、圆通借壳大杨创世、韵达借壳新海股份、申通借壳艾迪西登陆A股;中通快递可能在2016年底或2017年初登陆美国资本市场,IPO融资规模估计在10~20亿美元;百世物流被传估值27亿美元谋求香港或美国上市;德邦物流在A股排队上市,拟发行1.5亿股募资超29.88亿元;全峰快递也表示将在2016年挂牌新三板;2016年2月获得6亿元融资的天天快递,目前正在进行新一轮融资,金额在7~8亿元人民币。快递企业获得融资之后必然会增加资本开支,加强仓储物流系统建设,提升配送服务水平。

我国电子商务发展势头同样惊人,根据艾瑞咨询的数据,市场规模从2009年的3.6万亿元增长至2015年16.4万亿元,年均复合增长率28.75%。预计2016年增长率仍然在20%以上,市场规模将达到19.7万亿元。
从电子商务的构成来看,网络购物的比重持续上升,2015年占比23.6%。2009年中国网络购物市场规模0.26万亿元,
2015年3.8万亿元,复合增长率56.36%。预计2016年将达到5万亿元,增长率30.7%。电子商务更大一部分比重来自企业B2B,占比71.7%。电子商务交易闭环的完成依赖于线下物流配送,物流配送的质量直接影响用户体验,高效、准确的物流配送已成为电子商务企业的核心竞争力。电子商务企业为了提升市场份额,纷纷斥巨资自建物流体系,带动了对智能物流装备的需求。


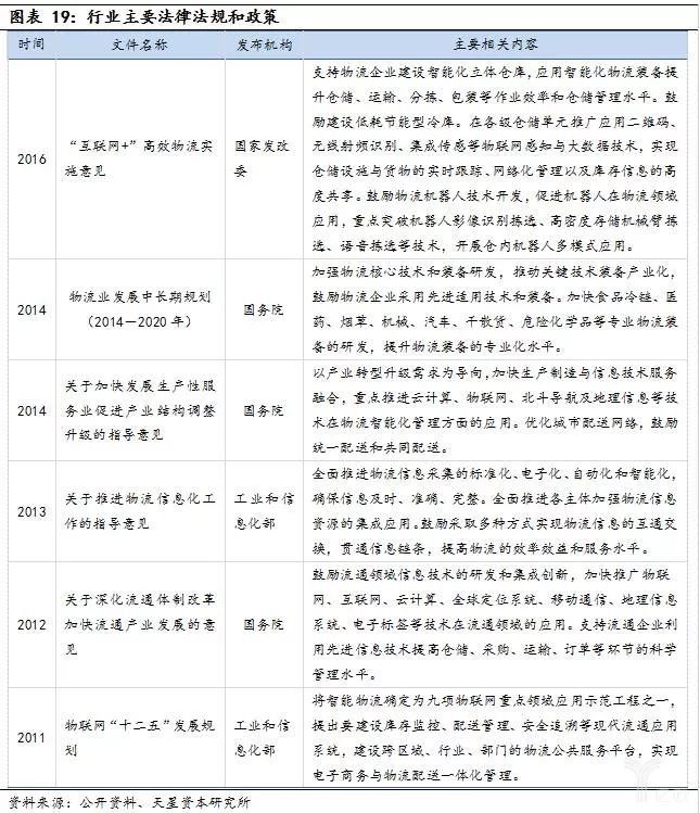
2.5 国家政策鼎力支持
智能物流技术与装备的发展近年来受到国家相关部门的高度重视,相继出台了一系列法律法规和政策,助推智能物流技术与装备的发展,部分法律法规如下表所示:

3、覆盖大部分工业制造领域,千亿市场空间广阔
3.1 整体市场规模将超千亿
智能物流装备与下游行业密切相关,几乎覆盖全部工业制造领域,具有广阔的市场空间。一般来说,下游行业的智能化水平越低,未来使用智能物流装备的潜力越大。下游行业的智能化水平越高,未来产能扩张同样倾向于采用智能物流装备。非智能化的装备不符合现代生产的要求,将逐步淘汰。我国整体物流自动化水平较低,与发达国家差距较大,发展智能物流的潜力很大。
中国物流技术协会信息中心数据显示,我国物流系统市场规模2013、2014年分别达到360亿元、424.8亿元。我们预计未来几年行业整体增速在20%左右,2019年市场规模将突破千亿元,战略机遇期还有4~6年。

3.2 下游应用行业差异较大
下游行业的智能物流装备使用情况差异较大,烟草、电子商务、快递、汽车、冷链、工程机械、医药、机场、纺织服装、大型零售业、食品饮料、锂电池等是智能物流发展较好或者较快的下游应用行业。尽管目前制造业较疲软,但是受劳动力成本上升影响,仍是物流装备应用的主要领域。
烟草。烟草行业使用自动化物流系统较早,普及率最高,是中国物流自动化发展的助推器。目前烟草企业一般只有1~2个立体仓库,完全实现仓储物流自动化需要5~6个自动化立体仓库。烟草原叶和流通对先进物流系统的需求已经起步,升级改造的市场也在不断增长。近年来国内烟草自动化物流系统市场年均增速高于10%。2009年市场规模16.4亿元,2012年23.85亿元,预计2018年将超过52亿元。主要系统供应商有德马泰克、瑞仕格、昆船物流、今天国际、山东兰剑等。
电子商务。京东、苏宁易购、亚马逊中国、当当网、1号店、唯品会、凡客诚品等大型电商均在自建物流体系,需要建设仓储物流基地,对物流装备,特别是输送分拣设备需求旺盛。电子商务自动化物流装备渗透率低于20%,处于快速成长阶段,市场潜力巨大。主要供应商有瑞仕格、德马泰克、胜斐迩,国内有德马科技等。
快递业。2015年底以来快递公司密集登陆资本市场,快递企业融资后,有望增加资本开支以提升自身软硬件实力,相当一部分资金将用于物流系统建设,像分拨中心就需要大规模使用先进物流装备,这将直接刺激智能物流装备需求提升。预计未来快递和电子商务的市场在百亿元级别。
汽车行业。汽车输送线在汽车冲压、焊装、涂装、总装环节均有使用,总装环节最为普遍。汽车工业协会数据显示,2004年我国汽车产量仅507万辆,2015年已达2450万辆,年复合增长率达15.4%,已成为汽车第一大生产国。从汽车人均保有量来看,我国仍远低于欧美等发达国家。尽管汽车产量增速放缓,但是仍然处于增长态势,还存在现有设备更新需求。预计2015年汽车行业智能物流装备市场规模113亿元。国内汽车物流自动化系统供应商主要是北高科、日本大福、德马泰克等公司。
冷链。我国综合冷链流通率仅为19%,而美、日等发达国家在85%以上。我国冷库以中小型传统平库为主,大型自动化立体库数量较少。新医改推动了冷链医药物流配送中心的建设,预计医药领域将新增70亿元冷链技术装备市场空间。食品安全推动食品冷链的建设。生鲜电商对冷链物流提出了新的要求。未来几年,中国果蔬、肉类、水产品冷链流通率将从5%、15%、30%提升至20%、30%、36%以上,冷藏运输率分别由15%,30%、40%提升至30%、50%、65%。罗兰贝格预测我国2015年冷链物流市场规模1925亿元,2017年将达到4700亿元,年复合增长率25%。这为智能物流装备提供了巨大的市场空间。
工程机械。工程机械是国内智能物流系统应用较多的行业,2007年工程机械行业对智能输送成套装备需求为12.53亿元,预计2015年市场规模约63.77亿元。主要供应商有北起院、日本冈村、日本大福等。
医药。2012年我国医药制造业物流费用率11.6%,同期日本为1.7%,物流成本高是药价昂贵的重要原因。医药运输有其特殊性,进行智能化改造,提高效率、降低成本是医药物流未来发展方向。中药材的现代物流体系也在建设之中。行业主要系统供应商有北起院、日本冈村、日本大福等。
机场。机场需要行李、货运、配餐物流系统。2014年我国机场完成固定资产投资560.8亿元,同比增长10.5%。国家民航局预测,我国民航业将保持10.5%~13.5%的年增长率。2020年我国民用机场比2015年新增42个,对新建系统和升级改造均有较大需求。据不完全统计,全球空港地面装备市场在80亿美元以上。主要供应商有范德兰德、西门子、日本大福、昆船物流。
纺织服装。纺织服装行业受劳动力成本上升的影响较大,设备取代人工,加强成本管控已经成为趋势。服装具有时效性,需要高速周转以降低库存。快时尚公司对供应链的快速反应能力提出了更高要求,采用智能物流装备可满足小批量、多品种、短交期的市场需求。海澜之家、森马、美邦等服装企业在建设自己的仓储物流基地。
大型零售业。连锁超市等大型零售业存货和订单数量大、品种多、频率高,自动化物流系统应用较多。主要系统供应商有北起院、德马泰克等。
食品饮料。食品饮料行业对自动化物流系统也有较旺盛的需求。主要供应商有北起院、英洛华、德马泰克等。
锂电池。随着电动汽车销量大幅增长,锂电池市场正进入快速发展期,锂电池的生产需要先进的物流系统支持。各锂电池生产企业物流系统建设正在推动之中。
4、外国企业处于领先,国内企业积极追赶
1958年第一台叉车的出现是我国发展物流装备的开端,但是随后发展缓慢。20世纪70年代我国出现了第一座自动化立体库,但未批量生产。1995年前后,中国物流装备业才真正起步,进入形成期与成长期之间的过渡阶段。2002年前后,物流装备行业基础逐步完善,产业链形成。随着制造业向中国转移,物流装备巨大的市场被激活。从2009年开始,物流装备行业进入快速发展阶段,至今仍处于这一阶段。
现阶段我国在产业政策上对物流装备行业没有准入限制,行业竞争比较充分。根据业务形态可以将企业分为设备、软件供应商和系统集成商,有的系统集成商同时也制造物流设备、开发物流软件。整体设计及系统集成能力是企业竞争力强弱的主要标志,据此可将中国市场上的企业分为三类:1、具备整体工程设计、集成能力的国际知名企业;2、具备较强的研发设计和集成、生产安装调试以及售后服务能力的国内优秀企业;3、研发设计能力不强的众多本土企业,主要提供功能相对简单、技术水平和系统集成度较低的产品。
4.1国外企业规模、技术、经验均处于领先位置
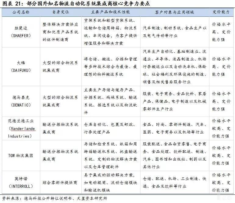
具备整体工程设计、集成能力的国际知名企业主要来自欧洲、美国和日本,这类企业规模较大,具有先进的技术、丰富的产品线和多年积累的项目经验,在中国占据约三分之二的市场份额,其优势在高端市场尤其明显。代表性的企业主要有胜斐迩(SHAEFER)、大福(DAIFUKU)、德马泰克(DEMATIC)、瑞仕格(Swisslog)、范德兰德(Vanderlande
Industries)、TGW物流集团等。

4.2国内企业通过高性价比和优势服务不断壮大
我国已经基本形成了完整的物流装备产业链,发展了一批具有较强研发设计能力以及系统集成能力的企业。国内物流装备技术的发展已经从相对粗放阶段逐步过渡到基本技术的普及和产品系列化阶段。和国外一流企业相比,国内企业总体在技术、规模、经验等方面存在一定差距,在市场中处于较分散的状态。国内企业通过高性价比的产品和本土化服务与国外企业竞争,对国外企业造成了一定的冲击。优势企业的产品质量已经达到或接近国际先进水平。未来国内企业在研发能力、精益制造、项目经验上还需要提升。与国际一流企业合作是吸取先进经验、实现快速成长的有效途径之一。国内具有代表性的企业主要有昆船物流、今天国际、北京起重运输机械设计研究院等。


5、先进物流技术与装备将成为市场主要推动力
从2002年至2013年,叉车销量从2万台增长至约33万台,托盘保有量从1亿片增长至约8.6亿片,工业货架市场规模从不足10亿元发展到超过55亿元。2014年叉车和托盘的增长率分别为10%和9%,市场接近饱和。自动化立体库、物流机器人系统、智能分拣系统、自动识别与感知系统等先进的物流技术与装备将快速增长,成为新的市场引擎。
5.1自动化立体库稳步增长
自动化立体仓库是现代工业生产和物流配送的重要组成部分,与传统平库相比,其单位面积存储空间更大,存储和输送效率更高。截至2014年底,我国累计建成自动化立体仓库约2500座,并以每年400座左右的速度增长,仓库规模也在逐步扩大。截至2014年,日本拥有自动化立体库3.8万座,美国2万多座,德国1万多座,英国4千多座,相比之下中国的发展空间还很大。目前自动化立体库主要用于烟草、医药、汽车、连锁零售等领域。2013年烟草、医药、汽车行业仓储自动化普及率分别为46%、42%、38%,全国平均水平为20%,发达国家为80%。预计2015年自动化立体库的市场规模约121.66亿元,增长率约20%,2018年市场规模将达到210.22亿元,年复合增长率约20%。



5.2输送分拣设备将快速发展
输送分拣设备是智能物流的核心装备之一。电子商务和快递企业需要高性能的输送分拣设备处理数量巨大的包裹,制造业同样需要大量输送分拣设备。现阶段我国分拣作业自动化水平较低。输送分拣设备需要兼顾快速分拣和高准确度,先进的交叉带分拣设备每小时处理物品1.6万件,错误率在0.1%。输送设备技术水平要求不高,我国已有相对专业的制造企业。2014年自动输送机市场规模116亿元,以30%增速计,2018年将达到255亿元。国内分拣设备与国外有一定差距,但是价格低于进口产品,能满足国内大部分分拣需求。我国分拣设备制造企业主要有中国邮政集团下属上海邮政通用技术设备公司、中邮科技公司、上海邮政科学研究院,昆船物流、新松机器人等。中邮系代表了国内一流水平。2014年自动分拣系统市场规模约50亿元,以每年30%的增速测算,2018年的市场规模约142亿元。


5.3AGV市场处于起步阶段,低端产品占据主导
2015年国内活跃的AGV机器人厂商约60家,新增销量4280台,同比增长34%。新增需求主要来自汽车、电商、3C、烟草。新增销量中AGV占比51%,AGC(Automated
Guided
Cart,可以认为是简化版的AGV)占比45%,激光叉车占比4%。外国企业对中国AGV市场不够重视给了国内企业抢占先机的机会,国产品牌占据的市场份额超过80%。国内AGV厂商有各自擅长的领域,优势在于高性价比和个性化服务。高端激光引导AGV售价约100万元,高昂的成本直接影响其推广和应用。新松机器人、昆船集团、机科股份和国外厂商占据高端市场,国内一流企业与国际先进企业技术差距不大。低端AGV和AGC售价在10万元以下,市场增长迅速,但是产品同质化和价格战导致利润不断下降,平均毛利率低于20%。
我国物流业机器人化处于起步阶段。传统制造企业进行升级改造,机器人换人不可避免。汽车制造、家电、造纸、医疗、印刷、食品、化工、军事等行业的AGV需求呈现旺盛增长趋势。未来电网巡检、码头装卸、电商分拣系统AGV等的需求将会扩大。2015年国内AGV市场规模约5亿元,预计2016年约7.5亿元,2017年约11.25亿元。长远来看AGV的发展空间还很大。

6、智能物流装备行业公司扫描
6.1A股上市公司扫描
A股市场上具有智能物流装备相关业务的企业有17家,总市值529.45亿元,平均市值33.1亿元(以16家计,不包括今天国际),平均市盈率(TTM)83.93。其中既有上游物流装备供应商,也有系统集成商,业务规模与国际先进企业相比还有一定差距。
部分企业最近才登陆资本市场。音飞储存、诺力股份2015年登陆主板。东杰智能、新元科技、康拓红外2015年登陆创业板。今天国际2016年8月18日登陆创业板。
近期上市公司通过多种方式发展智能物流装备业务。山东威达并购苏州德迈科电气有限公司,从传统机械制造向智能装备及智能制造解决方案提供商转型。华昌达2015年2月收购了美国知名输送装备公司DMW,LLC。2015年12月收购美国W&H公司,为公司在物流仓储自动化方向的持续发展奠定基础。东方精工参股嘉腾机器人和意大利知名智能仓储物流系统解决方案提供商Ferretto集团,以控股方式和Ferretto集团共同设立广东弗兰度智能物流系统有限公司。永利股份通过增资控股欣巴科技切入智能分拣系统集成领域。软控股份收购了青岛科捷自动化设备有限公司。

6.2 海外公司扫描
6.2.1 2014~2015年度全球物流系统集成商20强
2015年营业收入排在前三位的物流系统供应商是Daifuku、Schaefer和Dematic,均超过20亿美元。前20名企业中营业收入增速大于20%的企业有3家,超过10%的有2家,总体增长势头依旧良好。美国物料搬运协会、德勤咨询预计2016年全球物料搬运系统市场依然稳定增长。

6.2.2 大福(DAIFUKU):智能物流系统集成商
日本大福始创于1937年,是世界的物流系统综合制造厂家之一。公司最早生产气锤、锻压加工机,随着日本经济的复兴与发展,开始涉足物料运输和物流管理。上世纪50年代中期,大福进入物流设备制造领域,制造自动生产线等。60年代,公司开始生产立体自动仓库和自动化无人搬送车。1969年,大福在东京证券一部上市,由此进入快速发展轨道。主要产品有搬运、分拣、仓储系统;生产线搬运系统;零件物流系统;搬运保管系统;机场行李输送系统等。大福2015年营业收入27.26亿美元,同比增长7.5%,净利润约0.9亿美元。近年公司毛利率约20%,净利率约5%。截至2016年1月6日,公司市值2376亿日元(约130亿人民币),PE约19倍。公司三分之二的营业收入来自国际市场。大福进入中国市场已经30多年,在上海、常熟、苏州设有工厂。
大福有五个事业部,AFA事业部为所有日本的汽车制造企业、美国三大汽车生产商以及欧洲厂家提供汽车自动生产线;eFA事业部为日本和韩国的电器制造企业提供的“悬浮式液晶屏幕搬运输送机”,占据全球40%同类产品市场;FA&DA事业部生产的自动堆垛机最高可达45米,运行速度最快达到500m/min;成立于1977年的洗车机事业部年产各种类型的汽车清洗设备1200台以上,占据日本国内洗车机市场25%的份额。
6.3新三板公司扫描
6.3.1新三板智能物流装备企业规模较小,成长性较好
新三板上的智能物流装备企业规模较小,成长性较好,约三分之一的企业营业收入增速超过100%,约一半企业归属母公司股东的净利润增速超过100%。顺达智能、德马科技、欧泰科在营业收入、净利润和成长性上有相对较好的表现。
新三板智能物流装备相关企业28家,其中协议转让22家,占比78.6%;做市转让企业6家,占比21.4%。顺达智能做市商数量最多,共计10家。创新层企业3家,分别是:顺达智能(标准一)、佳顺智能(标准二)、海典软件(标准二)。新三板挂牌企业中既有位于上游的物流设备商和物流软件商,也有中游系统集成商。产品涵盖智能物流系统、输送和分拣设备、堆垛设备、AGV、自动化立体库、叉车、托盘、货架、管理软件。对应下游行业有汽车、工程机械、电商、医药、纺织、快递、食品、快消、烟草、饮料、机场、家电、化工等。就地域分布来看,江苏省最多,共计7家,其次是广东5家,上海和浙江分别有4家。


2015年营业收入在4亿元以上的企业有1家,占比3.58%(1/28);3亿~4亿元有2家,占比7.14%(2/28);2亿~3亿元有2家,占比7.14%(2/28);1亿~2亿元有6家,占比21.43%(6/28);
5000万~1亿元有10家, 占比35.71%(10/28);5000万元以下有7家,
占比25%(7/28)。超过三分之一的企业营业收入在1亿元以上。营业收入增速超过100%的企业有9家,占比32.14%(9/28);增速位于0%-50%的有10家,占比35.7%(10/28);增速小于0的有9家,占比32.14%(9/28),三种增速的企业基本各占三分之一。瑞晟智能增速最高,达到542.38%。

2015年归属母公司股东的净利润超过4000万的有欧泰科1家,占比3.6%(1/28);2000万~4000万有德马科技和顺达智能2家,占比7.14%(2/28);1000万~2000万有5家,占比17.86%(5/28);500万~1000万有7家,占比25%(7/28);0~500万有11家,占比39.29%(11/28);0以下有2家,占比7.14%(2/28)。归属母公司股东的净利润增速大于500%的有5家,占比18.18%(5/28);300%~500%有2家;100%~300%有6家;0~100%的有6家;0以下的有9家。归属母公司股东的净利润增速呈现两极分化趋势,增速大于100%的企业数量占比46.43%,接近一半;增速小于0的企业数量占比32.14%,约三分之一。



顺达智能和德马科技是新三板上研发和技术实力较强,经营业绩较好的智能物流装备代表性公司,二者均为系统集成商。
6.3.2顺达智能:室内物流智能化解决方案专业供应商
顺达智能(430622.OC)是室内物流智能化解决方案专业供应商。从事室内物流前期规划与咨询及客户产品工艺布局和分析
、智能化生产设备的设计与制造、智能化管理软件的设计以及专业设备的集成与应用,为汽车及零部件制造商提供具有国内领先水平的成套自动化装配线。2015年公司实现营业收入2.16亿元,同比增长13.2%,实现归属母公司股东的净利润0.29亿元,同比增长31.43%。
竞争优势。公司拥有实力较强的研发设计团队和丰富的设计经验,建立了完善的流程和体系,能及时响应客户的个性化需求,提供一站式整体解决方案。公司拥有实用新型专利116项,发明专利12项,软件著作权15项。与华中科技大学、无锡源清高新技术研究所、南京航空航天大学建立了合作关系。众多500
强企业是公司客户,如:国家电网、海尔、松下、西门子、美的、中联重科、徐工集团、三一重工、卡特彼勒、比亚迪、北方奔驰、长城汽车、现代汽车、福田汽车、上海汽车、通用汽车、奇瑞汽车、吉利汽车等。

6.3.3德马科技:智能物流装备核心零部件和系统解决方案提供商
德马科技(830805.OC)是智能物流装备核心零部件供应商和智能物流系统解决方案提供商,为电商、服装、快递、医药、智能制造、第三方物流等行业大型物流中心提供智能物流系统解决方案。公司核心零组件业务的市场份额居全球第二、中国第一。系统业务是京东、苏宁、亚马逊、唯品会等电商巨头的大型物流中心核心供应商,在快递、医药、服装等领域也处于领先地位。目前也在大力发展国际业务,构建海外组装基地和服务网络。公司正在进行智慧工厂建设,打造物流装备行业工业4.0样板工厂。2015年公司实现营业收入4.01亿元,同比增长11.23%;实现归属母公司股东的净利润0.27亿元,同比增长100.44%。
竞争优势。公司具有较强的研发实力,拥有丰富的项目经验和众多优质客户,截至2015年底,在原有100多项专利基础上,新增专利39项。德马物流技术研究院是浙江省认定的物流技术装备重点企业研究院,承载着多项国家级、省级重大技术研发项目,牵头起草了多项物流自动化行业的国家标准。研发团队为浙江省创新领军团队,团队负责人为“国千人才”。公司核心零部件及输送机、分拣机系列产品丰富,技术品质领先,项目快速实施能力出色。

7、关注物流系统集成商和新型智能物流装备供应商
1、在智能物流装备行业中,系统集成商处于核心地位。系统集成商和系统集成能力较强的物流装备供应商通常具有较强研发实力,产品附加值较高,对上下游具有较强的议价能力。随着我国智能物流装备行业进入企业增加、市场竞争加剧以及行业集中度提高,规模较小、技术基础薄弱、产品附加值低的物流装备供应商的生存空间日渐狭小,因此我们看好智能物流系统集成商的发展前景。重点关注系统集成商和具备发展成为系统集成商实力和潜力的企业。系统集成商一般由上游软件供应商或者装备供应商发展而来。日本大福、德马泰克、昆船物流从物流装备供应商发展而来,而瑞仕格、今天国际则从物流软件企业发展而来。


2、智能物流装备市场与下游应用行业景气程度密切相关,近期重点关注主要业务针对烟草、医药、电子商务、快递物流、冷链等对智能物流装备需求旺盛的下游行业的公司。不同下游行业之间景气程度差别较大,选择近期需求旺盛的下游行业,有助于企业在智能物流装备快速发展期迅速发展壮大,完成技术、经验和资金积累。
3、智能物流装备非标程度高,下游行业差别较大,应用相对分散,企业跨行业、跨区域扩张需要较长时间积累,这也导致了行业集中度较低。具有较强实力或者资金支持的公司可以通过兼并收购实现较快增长。
4、智能物流装备和系统制造属于技术密集型行业,企业应具有较强的技术实力。在竞争中占据优势需要较强的研发实力和一定的技术储备。
5、另外,物流装备正朝深度自动化和智能化发展,关注代表了智能物流发展方向的新型智能物流装备供应商。
8、智能物流装备行业风险
1、宏观经济低迷的风险。智能物装备的需求状况与下游行业的固定资产投资紧密相关,国家宏观经济形势不景气将导致下游行业投资放缓,进而对智能物流装备行业造成影响。
2、行业竞争加剧的风险。随着越来越多企业进入该行业,以及行业内企业技术、管理等水平逐渐提高,行业竞争愈发激烈。
3、快递和电子商务发展不及预期的风险。快递和电子商务企业融资不及预期,将导致物流系统建设投资放缓