假如没有同城物流,或者同城物流的效率很低,一座城市的物流服务将面临瘫痪,很难想象那是一种怎样的灾难。本文带来深度报告:同城配送——未来物流公司业务新的增长点。
”
同城货运市场介绍
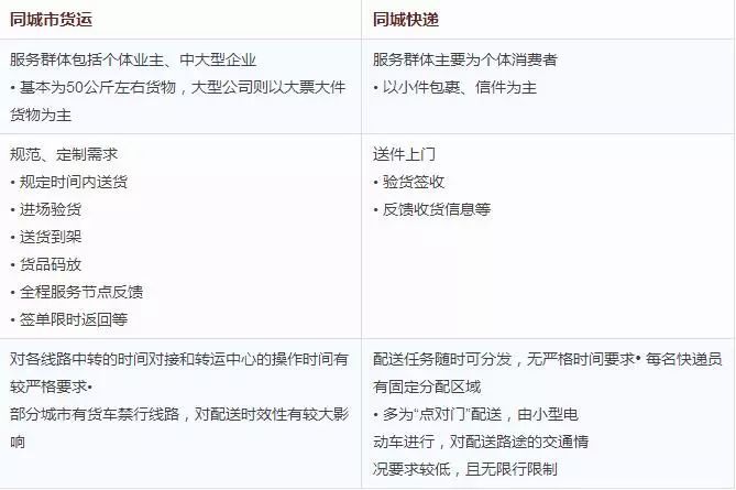
同城货运属于专业物流配送服务,又被称为“最后一公里物流”,与顺丰、申通、德邦、圆通等全国联网的专业物流公司的的业务侧重点不同,同城货运仅提供一个城市内点到点之间的短距离物流配送,通常满足“多种产品、单方收货”或“单一产品、多方收货”两种不同需求,配送货品以大件(数量大、体积大)为主。
同城配送共历经了三个阶段的发展
同城配送历经了企业配送、行业(专业)配送和社会化共同配送三个发展阶段。
企业配送是各生产企业、零售企业等自行组织商品配送,具有一定的独立性;行业(专业)配送是由专业物流公司安排行业内的相关企业所从事的配送工作,比如烟酒配送、药品配送、食物配送等;社会化共同配送是商贸流通企业、生产加工企业和物流配送企业在城市或区域范围内统筹安排配送货物、时间、线路等,通过作业活动的规模化来降低作业成本,提高物流资源的利用效率,以便实现经济效益的最大化。

城际货运的延伸:在城际货运阶段完成后,同城货运服务提供方负责将异地货主的货物从物流园集散中心配送至本地供应商、商户等收货方,完成整个物流环节;
独立的货运经营:同城货运服务提供方可以为本地超市、商户等货主提供城市内点到点的货运服务

通常来说,根据货品数量、体积区分同城货运和同城快递业务。两者具备同城配送和零担物流的特点,但在服务群体、服务需求和配送效率上存在较大差异;

同城货运行业已进入移动互联网时代
货运市场的发展,实际上是货运市场信息载体的变迁及发展。由“小黑板”时代到信息网时代再到货运信息平台时代,物流信息的转化率不断提高

同城货运信息平台:随着智能手机等移动终端的普及,移动互联网时代下同城货运App客户端应运而生。货运信息平台(移动端App为主体)将货源信息和车源信息进行匹配,帮助企业简化不必要的环节,节省大量的人工、收派成本,并且为货主提供个性化的服务
物流信息网:进入互联网时代,货运信息由LED屏幕登上网页,出现物流信息网。物流信息网汇聚更多的货源及车源信息,且更新速度明显提高。但信息传递方式并未发生实质性变化,货主及司机将相关信息发送到物流信息网,同时寻找可能跟自己匹配的货运司机或货运订单
小黑板”作坊式货运中心:小黑板+座机+工作人员可以组成一个小型传统的货运中心。货主通过电话将货运信息告知工作人员,工作人员将相关信息写在小黑板上,司机从小黑板的货运信息中,寻找适合自己的运单。后来,“小黑板”进化为“LED显示屏”,城市内出现货运信息港,但其信息传递本质并未发生改变
同城货运行业已进入移动互联网时代
同城货运行业是一个市场份额大、但发展却相对落后的行业。目前就北京而言,2015年同城货运市场规模大概为250亿元—300亿元。但传统的同城货运行业存在信息转化率低、定价透明度低、货主及司机的权益无保障等弊端
信息转化率较低
货主有货物运输需求时,通常是直接联系“熟车”司机。当发生“熟人”司机已有别的货主订单等临时事件,货主通常直接在会在批发市场门口等货运司机聚集的地方(相当于信息港)寻找适合的司机。在这种情况下,从“需求”到“交易”的信息转化率较低
运费定价透明度低
由于信息转化率较低的存在,货运运费通常由司机自行决定,虽然同行竞争在一定程度上可以使得运费合理化,但由于缺乏统一的市场行业标准,定价透明度较低。另外,在空驶率较高的情况下,司机通常会将空驶的运费加在货运费用中。
货主及司机的权益无保障
传统同城货运模式下,出现“丢货”“损货”的概率较大。货主无法放心的将货物交给司机是大多数同城货运货主主动选择“熟车”司机的主要原因。
•另外,传统模式下,由于中介的存在,司机要交较高的中介费,才能拿到中介的货单。更有黑心中介利用虚假物流信息欺骗货运司机
以移动端App为主体,解决同城货运市场弊端
同城货运App—用户痛点
货源真实性低:
整合社会货源和车源,实时更新货单信息,利用大数据,人工协助剔除虚假信息,提高平台信息处理能力,降低虚假信息数量
找车难:
采用“嘀嘀打车”“Uber”模式,可在线选择合适车型,并实时将货单信息推送给空闲司机
接单方式单一:
提供PC端、移动端两种接单方式,设计个性化提醒铃声,也可提供实时短信提醒。
无统一服务标准:
运输费用公开化• 同城货运公司向司机提供培训服务,统一货运服务。在出现临时性事件时,信息平台会及时处理,调度可用车辆,
降低配送延误率:
空驶率高。发挥互联网优势,整合海量社会货源,实时提醒合适货单,提高可接单数量• 智能依据返程路线匹配返程货单,降低空驶率
货物安全无保障:
同城货运平台作为第三方提供信用担保,为配送货品接入保险服务,提供闪赔基金等保障
目前,同城货运App的构建主体主要分为四类:互联网公司、物流公司、物流信息网站和货车制造企业
互联网公司:
解决行业痛点,获取用户流量
①较强的技术研发能力
②App交互性能优秀
③具备较强的互联网思维,善于发现用户痛点、发展延伸业务
不足:①对于货运行业的认识可能存在不足
②App的实用性有待提高
物流公司:
管理车队,提高运输效率、促进车辆销售优势
①较丰富的车队管理经验
②与集散中心和物流园联系紧密
③自有车队可以相对提高、统一的服务质量
不足:①用户群体有限
②App界面较粗糙,交互性能较差
物流信息网站:
拓展信息发布渠道
①拥有一定数量的原用户
②对行业、用户的需求较熟悉
③研发技术方面强于物流公司
不足:①用户群体有限
②盈利性较强,发展后劲
汽车制造厂:
促进车辆销售优势
①现金流充足,可投入资金量较大
②良好的企业口碑易形成宣传品牌
不足:①对物流行业、用户需求理解不足
②属于大型企业,创新能力及应变能力相对较弱

同城配送市场规模预测
当前,同城配送市场仍处于行业发展初期,未来行业空间巨大。其中,同城快递增速表现靓眼,未来随着城市化的进一步推进,以及“分区建仓”和“落地配送”的发展,未来5
年市场规模有望突破2000 亿元。同城货运市场规模庞大,发展相对落后,未来随着行业进一步规范有望迎来进一步发展。
同城快递未来前景向好,行业发展潜力巨大
根据北京交通大学、阿里研究院、菜鸟网络联合发布的《全国社会化电商物流从业人员研究报告》预测,未来几年,我国电商物流包裹数量有望达到1000
亿个,日均处理件量也将超过3 亿个,快递从业人员将近600
万人。随着电子商务的高速发展,社会销售方式开始从线下往线上发展,部分品牌实体店的线上销售催生了就近派送的O2O(线上与线下相结合)形式。业界人士预测表示,未来同城快递的发展将占到整个快递行业的70%以上,人们对同城快递的需求在日益加大,将占据快递业务的主流,会成为未来快递业发展的蓝海之地。
同城货运市场发展相对落后,未来有望进一步发展
据中国物流与采购联合会统计,2014年,中国同城货运市场中大约共有800 万辆厢式货车,市场规模大约为8000
亿元,并且每年以15%左右的速度递增,目前大约在1
万亿元左右的水平。其中,货运需求40%来自物流园,40%来自快消行业,10%来自批发市场,其余为个人消费。
当前,同城货运市场规模庞大,但发展却相对落后。传统同城货运行业存在信息转化率低下、定价不够透明,货主及司机的权益无保障等弊端。未来,随着行业的进一步规范,同城货运有望迎来高速发展期,到2020 年行业规模有望翻番超过1.6 万亿元
行业特征:市场参与者众多,竞争较为激烈
特征一:同城快递时效性要求更高
同城快递对时效性的要求更高。相比于其他种类的快递服务,由于同城快递配送范围集中在一个城市之内,运送距离相对较短,因此时效性更强,更加强调配送速度和个性化服务。根据我们草根调研的结果,对于100
公里以内的快递来说,客户可接受的时间为1 天左右,相比于异地件提出了更高的时效性要求

客户可接受的快递递送时间
特征二:市场参与者众多,需求以传统业务和电商业务为主,未来驱动因素或来自同城O2O
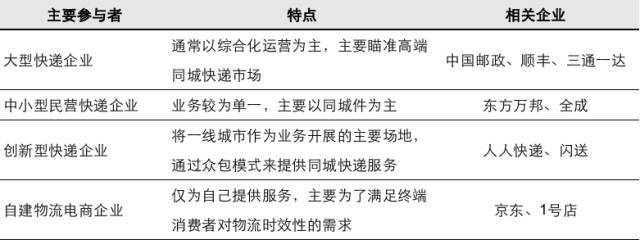
当前,同城快递市场参与者众多,分类来看,主要可分为全国大型快递企业、地方中小型民营快递企业、创新型快递企业和自建物流电商企业四类。

同城快递主要市场参与者
从行业需求来看,主要以传统业务和电商业务为主,未来增量或来自同城O2O 市场。其中,传统业务主要包括单证照类、重点行业类、商务类(或民用类)、零散货物类业务。
单证照类业务。使用这类业务的客户多为国家行政部门。单证照类业务的业务特点是对信件的安全性、保密性要求很高,对价格不敏感,时限性不强;对快递服务公司能力和信誉要求高。具体配送物品有身份证件、驾驶证、护照、纳税人完税证明通知书等。
商务类(或民用类)业务。这类业务的客户主要分布在写字楼、酒店、宾馆,以商务类和民用类公司为主。这类业务以即时性的文件类业务为主,对服务的时效性、便捷性、经济性和个性化要求较高。
零散货物类业务。这类业务的客户分布于集中的商贸市场,商业街,中小型药材店铺以及连锁型便利店。这类业务有一定的市场需求量,对快递配送的时限性要求较高,对快递价格较为敏感
电商类业务。这类业务的买家和卖家集中于一个城市或仓库位于当地。近年来随着以京东为首的大型直营电商为了做到及时出货,大力推进分区建仓,导致部分异地快递转化为同城快递,推动了同城快递业务的高速发展

特征三:中小企业运营模式更为灵活,O2O+众包变革传统同城快递市场

以上海区市内快递公司的同城快递公司为例,可以将同城快递运作模式概括为三种类型:直收直派、地面网络中转、地铁网络中转。对于传统大型快递公司来说,运作模式主要采用经营异地快递的集中中转类模式,不少同城快递在次日才能到达。但相比于传统大型快递公司,中小快递公司运营模式更为灵活,往往集直收直派、地面网络中转及地铁网络中转三种模式于一体,竞争优势更为明显。
直收直派模式。
这种模式是指部分快递公司的收派员在收取快件后可以根据目的地距离远近而决定是否不经中转而直接派送快件,即通过自备的交通工具(摩托车、面包车等)将收到的快件亲自送到收方手中。
从事此类业务的公司的收派员在快件的收派环节有较大自主权,如东方万邦等。直收直派的优点是速度快,在所有试寄线路中直收直派快件其生命周期往往是最短的,但是该种模式也存在明显的缺点:无法对收派员的收派活动进行有效监控,如果客户直接联系收派员寄递快件,则很容易会出现公司不知情而收派员私自收派快件、侵吞运费的情况。
地面网络中转模式。
根据快递公司的具体运作方式,这种模式可细分为三种类型。
1)站点间直驳类型。这种类型是指部分快递公司通过站点间直驳的模式来减少中转环节,对快件进行高效中转。该种模式适合营运较为灵活的中小型快递公司,可以有效提升相关站点间的快件中转时效,但缺点在于需要投入一定的人员、车辆进行中转,成本较高;
2)T网类型。这种类型是指在一定区域内设立中转站点,增加车辆、人力资源的投入通过安排收派员定时接驳快件的方式来进行中转。这种类型在一定程度上可以提升分点部快件的中转时效,但是缺点在于成本较高;3)集中中转类型。这种类型是指部分公司通过统一的中转场对当天件进行中转,优点在于更有效地利用车辆及中转场资源,成本较低,缺点在于中转时效较差,顺丰和“三通一达”主要采用这种类型;
地铁网络中转模式。
这种模式是指部分快递公司为了节省运转成本和提升相应的运转效率,在直收直派的地面网络中转的基础上,同时通过布局合理的地铁网络对快件进行中转运作。这种模式下一般将重要的地铁枢纽站作为同城快递的中转地铁站台,业务接收较多区域的地铁站点设置相应的交接点。


企业竞争优势:形成规模经济,提供差异化的服务产品和新的快递运营模式从产业的发展规律来看,一个行业的发展一般经过导入期、成长期、成熟期和衰退期四个阶段。当前,由于同城快递虽发展多年但前期发展缓慢,目前尚处于发展的成长阶段,行业进入门槛比较低,操作难度比较小,利润空间比较大,成为各相关企业相互竞争的一片蓝海。对于经营同城快递业务的企业来说,其核心竞争力在于以下几点:
1)形成规模经济。
对于传统的快递公司来说,公司前期投入成本较高,是典型的劳动力密集型重资产行业。因此传统快递公司的核心竞争优势在于形成规模经济。只有通过扩大规模,降低单位成本才能在激烈的竞争中得以生存,在行业中取得一席之地。未来随着同城快递进一步的兼并和重组,行业集中度将不断得以提高,行业领先企业的市场份额将显著提升。
2)提供差异化的服务产品。
同城快递的本质是为用户提供高效、便捷的包裹递送服务。
服务的同质化只会使同城快递企业陷入价格战的漩涡。在目前行业进入门槛低下、运营成本逐年升高、利润紧缩的现状下,谁能找到用户的核心痛点,为之提供差异化的快递服务,谁就能够在当前激烈的竞争中开辟一片“蓝海”。比如针对用户需求推出差异化的产品(提供限时递送服务、夜间送达服务等),像Uber
一样提供配送物品卫星定位查询等。
3)推出新的快递运营模式。
当前部分大型快递公司由于采用的是集中中转模式,递送效率较为低下,同城快递当天寄送往往次日才能到达,用户体验较差。为了提高同城快递的配送速度,有必要推出新的快递运营模式。目前,不少大型快递公司已逐渐意识到这方面的问题,纷纷推出新的产品通过高效的运营模式来提高配送速度。
行业特征:处于发展初期,行业弊端有待改善
当前同城货运仍处于行业发展初期,市场参与者众多,竞争较为激烈。与此同时行业内也存在不少弊端,有待进一步解决和改善。整体来看,当前同城货运市场规模达到万亿左右,市场广阔,未来同城货运市场将向有序竞争市场过渡,行业弊端将随着行业竞争更加规范。
特征一:市场规模巨大,行业处于发展初期
同城货运行业是一个市场规模巨大的行业。近年来我国物流行业发展迅速,2015 年我国社会物流总费用达到10.8 万亿元,物流业整体占GDP
的15.8%。其中,我国社会物流运输总费用由2010 年的3.8 万亿元增长至2015 年的5.8 万亿元,5
年间年均复合增长率达9%。2014 年我国同城货运行业规模大约为8000 亿左右,按年均15%的增速2016 年有望达到万亿以上的市场规模。

企业竞争优势:车货精准匹配,统一服务标准,解决用户痛点
与“滴滴打车”和“优步”载人市场不同,由于同城货运市场中“货物”大小不一,标准程度较低,若将“货物”与“车辆”进行简单匹配则难以满足货主和司机的简单需求。
此外,当前市场没有统一的定价标准,货车的型号、货物的重量以及配送货物的价格如何进行匹配也是需要考虑的问题。因此,对于同城货运企业来说,企业的竞争优势在于精准匹配“车”和“货”之间的需求,统一服务的标准。
1)车货精准匹配:企业采用“滴滴打车”和“优步”的叫车模式进行市场运作,使得货车信息可以及时传递给用户。用户获得信息后能够在线选择合适的车型,并实时将货单的信息推送给空闲的司机,完成车货的匹配。通过建立有效的平台连接,进行车货的精准匹配,有助于提高同城货运的效率,增加企业竞争力。
2)统一服务标准:当前同城货运市场存在很大的用户痛点是公司无统一的服务标准。企业可以通过将运输费用进行公开,向货车司机提供相应的培训服务,来统一公司的服务标准。同时,当出现临时性事件时,公司信息服务平台能够及时处理相关事件,重新调度可用车辆,降低货物的配送延误率

趋势
车货精准匹配,提高用户粘性:
与打车市场不同的是,同城货运市场中,“车”+“货”的简单匹配模式无法满足货主和司机的需求。由于货物的标准化程度较低、没有统一的定价标准,车型、货重及价格等均是需要考虑的匹配条件。需要满足的匹配条件越多,货运平台需要提供的可匹配货物及司机就越多。因此,提高用户粘性,建立有效的平台连接,进行精准的车货匹配,是提高同城货运效率的第一步
资金支付与结算:
效仿支付宝与余额宝的模式,做同城货运版的资金支付与结算第三方平台。•提供货币基金等基础货币增值服务,针对货主和司机提供相关理财产品,帮助货主和司机进行智慧理财
提供汽车后市场服务,构建自有车队
以保证货运质量为基础目的,向平台中社会车辆提供平价的汽车后市场服务,提升司机端增值服务;
在服务不断完善下,可构建自有车队。自有车队有助于统一服务标准,提高服务质量,形成平台特有的服务特色及体系。进一步提升货主及司机的粘性。
来源:物流参考;编选:中国电子商务研究中心